行政拘留有什么后果?

1.是否会留案底? 2.对考公务员,事业编有无影响? 3.对出国签证有无影响
关注者
122
被浏览
961,659

26 个回答

结论:除去上海海南地区,除去国家部委中央选调部门,除去机要保密涉密岗位!只要孩子的家庭主要关系成员(有长期共同生活经历的父母以及养父母,未婚的兄弟姐妹,子女配偶)所犯的罪名不是八大罪,不是政治问题,没有正在服刑。对孩子任何政审,包括公检法军校。都不会有任何的影响!

一、到底什么行为被称为案底?

我的答案是:任何在公安系统内网上留下的个人不良信息和记录都被称为案底!

我把案底这个东西分为了两个部分:绝对案底和相对案底。

绝对案底:犯罪、行政违法被拘留、不起诉。

相对案底:除了犯罪、行政违法被拘留和不起诉以外的所有不良记录情况。

其中绝对案底是绝对要在无犯罪记录证明上留下备注的!相对案底则是根据具体情况具体去做分析,有的情况会把相对案底作为备注写在无犯罪记录证明上,有的情况则不会。

二、案底等不良记录到底怎么体现在无犯罪记录证明上?

无犯罪记录证明这个东西没有开不出来的,无犯罪记录证明是否开出来和你能不能过政审之间别无任何关系!

正确答案是:如果你本人或者直系亲属有不良记录的话,那么在开取无犯罪记录证明的时候当地公安机关会在无犯罪记录证明上留下备注!这个备注才是决定你能不能通过政审的关键!

打个比方,如果小明的父亲大明有盗窃罪案底,那么小明在去开大明的无犯罪记录证明的时候,大明的无犯罪记录证明上会有这样的备注:被考察人小明的父亲大明,于2021年1月1日因盗窃罪被判处有期徒刑一年,于2022年1月1日出狱,未处于服刑期,除此之外别无其他人任何违法乱纪现象,特此证明。

你会拿着这个带有你直系亲属明确罪名和是否出狱备注的无犯罪记录证明去单位政审,这个无犯罪记录证明上的备注,会写明直系亲属的罪名和是否出狱,才是真正决定你能不能通过政审的关键!

所以不要再天真的认为:开的是无犯罪记录证明行政违法行为没事儿了,只要有不良记录,都要在其无犯罪记录证明上留下备注!也不要再相信:直系亲属有案底就开不出来证明,开不出来证明就过不了政审这样的言论,无犯罪记录证明就没有开不出来的,关键就是看上面有没有备注。

三、政审的量化标准。

我们把职位分成以下三个档次:

  • C档:不查父母的普通公务员、事业编、国企、教师编。

其实C档才是大家最常遇到的情况,百分之九十五的普通公务员和事业编国企在政审这个环节是完全不需要对你的直系亲属做任何审查调查的,简单来讲就是不查父母。所以C档次的考生可放心,这种岗位完全不查父母。

  • B档:公检法、审查父母的普通公务员事业编国企、普通征兵、军队文职、入党。

这个档次的政审是我们普通人可以接触到的政审领域的高层,这些所有部门的政审都有一个统一的特点,就是需要对其直系亲属进行调查审查,那么这种政审的量化标准如何呢?

我们先看公检法、审查父母的公务员和事业编:

这张图片其实是2020年公安部发布的最新的人民警察的政审标准。其中我们可以很清晰的看到:直系亲属有案底,只有八大严重刑事犯罪,政治问题和正在服刑会影响子女的政审。剩下的所有情况和普通刑事犯罪已经出狱的情况是完全不影响的。

由于检法机关和审查父母的公务员事业编岗位,并没有明确的规定来约束如何对被考察对象的直系亲属进行审查以及审查标准。所以这些岗位在政审的环节中会参考公安机关的政审标准来审查。

所以总体来讲,如果你考一个普通公务员或者公检法,在政审这一关,只要你的直系亲属不是八大罪不是政治问题没有正在服刑,大概率(百分之九十五)都是可以过政审的。

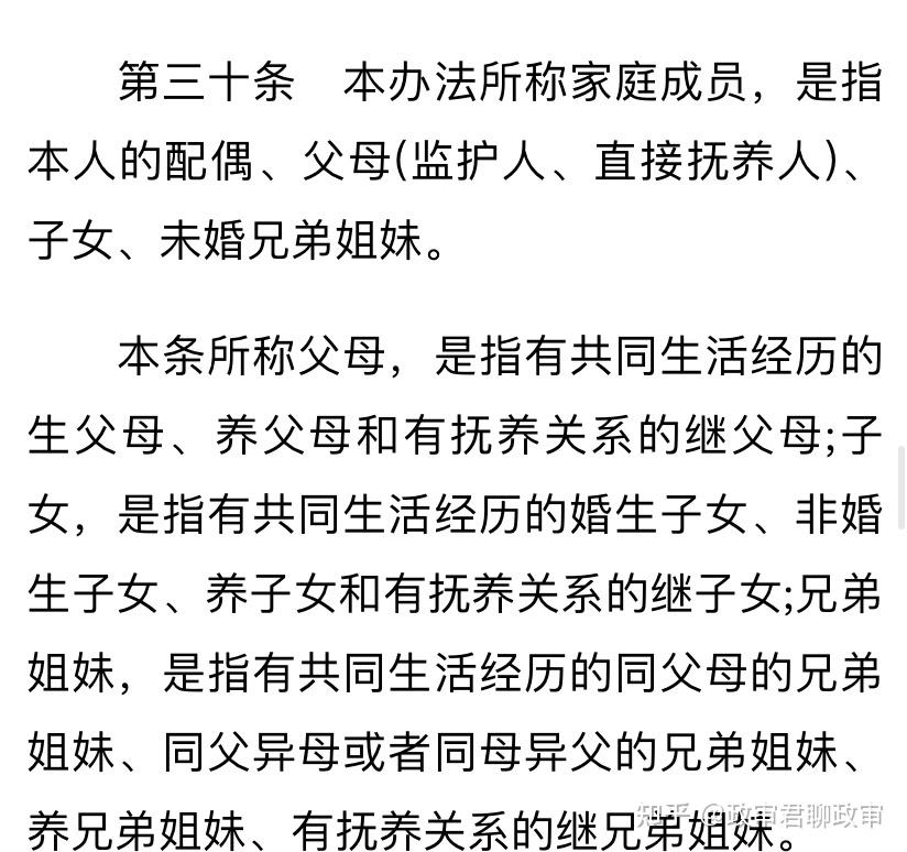
再说征兵、军队文职和入党:

这三者的政审量化标准其实都一样,如下图所示:

我们可以看到,单单从量化标准的角度讲,征兵和军队文职以及入党政审其实强度没有公安那么大。军队文职、征兵和入党政审的量化标准是:只要你的直系亲属不是政治问题,就不会影响到你的政审。

  • A档:公检法、公务员、事业编国企里面的机要岗位、军队里面的政治条件兵、上海海南的公检法、国家BW,中央选调生。

当政审上升到了这个层次,基本上是天花板了。这些政审就是很明确的告诉大家:只要你的直系亲属有任何违法乱纪的情况,哪怕是打麻将被处罚拘留,也会直接导致你的政审不通过,没有任何商量的余地!

机要岗位、政治条件兵上海海南的公检法就是属于典型的因为所考岗位政治条件特殊,或者所在地区政治地位特殊,所导致的政审量化标准极高的情况!这些岗位和地区的相关岗位的政审,其量化标注会很高,是真正的政审查三代,有问题就刷掉的情况。所以如果你的直系亲属有案底,那么你一定要注意,避开这些岗位和地区,不要去报考。

至于国家BW和中央选调生不能报考的原因,是因为这二者在政审这一关是差额录取政审的,会产生择优录取现象。

在这里我必须重申:政审不是古代的连坐制度。

政审最主要的目的和意义是:为了保持执法单位的公正执法的严明避嫌性,所以直系亲属正在服刑,其子女是不可以进入到公检法体制内的,为的就是防止其子女利用手中便利为其直系亲属谋取减刑等福利。为了保证政府机关单位的政治纯洁性,所以直系亲属有政治犯罪案底的子女,是不可以考公检法的。为了防止重大恶性刑事犯罪子女进入执法单位之后,有潜在的报复社会性。这就是为什么八大严重刑事犯罪的子女不能考公检法的原因。这才是政审的真正意义,和什么连坐啊、一人影响三代啊、一点关系没有!

正是因为政审的意义是:政治纯洁、公正执法避险和防止潜在的报复社会性质。所以政审也并不是挑刺,更不是你直系亲属有案底就会被直接刷掉!我和很多小伙伴在交流的过程中,发现很多人对政审都有很大的误解!公检法政审是要对你的直系亲属做审查,但不是说你的直系亲属只要有案底,你就会被完全被刷掉。

任何事物都有量化标准,政审也不例外,政审的量化标准才是决定你能不能通过政审的客观主要因素。

所以综上所述:只要你直系亲属的罪名不是八大罪、不是政治问题、没有正在服刑、所报考的地区不是上海海南,不去考机要岗位,不去考国家BW和中央选调生。那么哪怕你去考公检法,你的政审是绝对没问题的。

四、录取额度

这个时候肯定会有人和我杠:”规定是规定,实际是实际,公务员考试竞争那么激烈,凭什么在录取环节要一个直系亲属有案底的?”

那么好,我们来详细说说这个问题:首先就是很多人担心规定是规定,到了实际操作会出现比这个更严格的情况出现。其实这种担心完全没有必要,因为你要知道公务员考试是国家招录公职人员的考试,是极其正规和严明的,是不会在政审这一关出现完全不遵守明文规定的情况的。这不同于私人企业招录,HR想刷掉你就刷掉你,正规的国家公务员招录考试必须严格遵守章程规定和办法,断不可肆意妄为。换句话说,假如你是主管政审的单位负责人,你敢不去遵守明文规定办事儿吗?你敢不按照国家统一标准去执行吗?出了问题谁负责?今天可以不遵守人事招录环节中政审的明文规定,那明天又可以不遵守什么规定呢?不按照明文规定走的情况真的会带来极大的危害和问题,所以单位是不敢的,必须严格按照明文规定去执行。

其此就是很多小伙伴们的顾虑:我直系亲属有案底,稍微一竞争不是就被刷掉了吗?其实这个想法也是极其错误的!

公务员招录中,并不是每一个环节都要择优录取的!

先介绍三个概念:等额录取、差额录取、整体差额录取!

  • 等额录取的录取比例是1:1,也就是没有任何人在政审这一关和你竞争,没有任何人需要在1:1等额录取的前提条件下择优。你达到明文规定所述标准即可通过政审,没有择优,没有人需要在政审这一关和你竞争比较,你只需要达到明文规定所阐述的标准,达标即可!
  • 差额录取的录取比例是1:x,是从X个人里面选择一个出来,那么这种政审录取方式就需要择优,就需要你和别人进行竞争,是从X个人里面选择一个出来,在达到明文规定所述标准的的同时还不行,必须要更好,要完美!
  • 整体差额录取:在整个政审环节中是整体差额的,会看整体每一个环节你的表现,不会因为你在某一个环节的未达标表现和刷掉你。

在这里给一个情况:除了中央选调生和国家BW、机要岗位以外的所有机关单位在政审这一关都是等额录取政审,也就是说在政审这一关不需要择优,只要你达到明文规定所说标准即可。所以小伙伴们不要担心,考个普通的公务员和公检法在政审这一关根本就不会乱刷人,因为有明文规定卡着。也不会出现什么二选一单位选择更好的一个情况出现,因为根本就没有择优的必要,你只需要和你自己比较,你自己在不违反明文规定的条件下,自然而然能顺利通过政审。

至于第三种整体差额录取政审,只会在征兵和军队文职考试中出现。打个比方,你去征兵要经历体检、面试、体测、政审等环节。如果你的直系亲属有不违反明文规定的案底的情况下会导致你在政审这一关的分数扣分,比如说政审这一关满分是十分,因为你亲属的案底情况会导致你在政审这一关的分数是八分。扣分但不至于不及格。当所有录取环节都走完的情况下,会比较综合分数!

例如:清华硕士毕业,国家二级运动员,射击散打特长生,国奖无数,参军意愿强烈,生父酒驾被判刑一年。

专科毕业,无特长,体测勉强过线,无任何加分项目,三代清白。

那么最后,这两个人在征兵环节中武装部和部队肯定抢着要第一个而并非第二个。原因就是第一个虽然生父酒驾,在政审这个环节上只得了八分,但是在其他环节绝对完胜别的对手都是满分十分,那么最后还是会要综合分数最高的。

这就是整体差额录取政审,不会单单因为一个不违反明文规定的政审事项而刷掉你,而是会整体看具体情况。

给你们看点证据:





综合来讲:只要你不去考上海海南地区,不去考国家BW和中央选调生,不去考机要岗位,直系亲属罪名不是八大罪不是政治问题,没有正在服刑。达成以上条件,对你自己的政审是完全没有任何影响的!

再来点证据:






和大家说一个案例:

谁说父母亲是八大罪是正在服刑孩子就过不了政审了?
这个案例是真实反馈,我和别人说他们都不信,都说我是骗子,那咱们就好好盘盘这个案例!
生父八大罪,还正在服刑。子女想考监狱警察,按明文规定来说肯定是歇菜了,这个小伙伴自己也咨询了很多老师,都觉着不可能,直到遇见了我!
我仔细翻看了2020年公安部出台的人民警察的新规!其中明确提到了家庭成员的考查范围:是指有长期共同生活经历的父母等。
这个小伙伴最特殊的一点就是:自从生下来,就没有见过父亲,就没有和父亲共同生活过一天!
那么这种情况,根据我的经验和对明文规定的理解,我让他去他自己居住地的社区,开具一个长期不和他生父在一起共同生活的证据证明。并且在政审环节中,提前如实汇报将此情况给招考单位,招考单位政审人员经过多方走访调查,证实了被考察人所说这一点。并且根据明文规定上面所述内容,让我遵守明文规定!把他的生父排除在外,最终顺利通过政审!
我想对大家说的是:政审没有那么可怕,大家不要过分理解解读政审!相信国家相信明文规定!还有就是:专业的事儿一定要找专业的人!说一句自恋的话,没有我这个小伙伴根本不可能考上!我也特别替这位小伙伴开心!





我和评论区里面的懂哥再说一遍:别在那里不懂装懂!看了身边几个朋友考上了或者没考上公务员就在那里觉着自己是专家了!

差额录取

差额政审

整体性差额录取

这三个是不同概念!不同概念!不同概念!

除了国家部委和中央选调以外的所有政审,在政审这一关都是等额录取的!

啥叫等额录取?

单位最后要几个人,就有几个人进入政审!

要十个人就有十个人进入政审,这十个人之间根本没有竞争和择优!

政审这一关就是单纯的,你自己不违反明文规定,单位不可能把你刷掉的情况!

等额政审!等额政审!等额政审!

根本不需要择优,你和别人不需要比较!

至于说什么,实际操作是一套,规定是一套到时候就不按照明文规定走了这样的言论。

我表示:幼稚至极!

至少我要是领导我不敢,你敢你去当领导吧。到时候被纪委查了,我去看你哈!

我是政审君,我咨询见过的上千案例,不是吹的!

23年5月13日更新!

大家好我是政审君。最近有两个案例,报考边防和铁路公安,其父母都是普通刑事犯罪,不违反图二国家统一发布的公安政审规定。但最后都被刷掉了,原因反馈一致:单位动用了兜底条款。之前很多人都认为:“其设立就是为了卡人的!明明不违反明文规定,走到政审这一关,还是会被用兜底条款刷掉!”可是事实真的如此吗?今天我们来分析一下这两个代表性案例!

1⃣️兜底条款相关知识

所谓兜底条款,就是如上图所示。

公安政审明文规定里的第四点。“有其他可能影响被录用对象依法公正履职的情况!”这种条款包含性,兜底性很强。很多人认为兜底条款就是用来卡人的!实际上这样的理解是完全错误的!

关于兜底条款的设立和作用,一位公检法在职政审工作者已经给出的答案。大家看下图!




总的来说设立兜底条款是为了增强招考单位在政审中的话语权,增强条款的适用性。而且有且只有被录用对象的父母罪名和文件中之前提到的三项问题高度相似并吻合的前提条件下,才有可能被动用兜底条款刷掉!例如明文规定说抢劫不行,那么绑架和抢劫性质相似,这种才有可能被动用兜底条款刷掉,那么我们可以看出,其兜底条款的设立,并不是为了乱卡人。而且兜底条款被动用的概率极低,一般情况下不用!大家不用过于担心!

2️⃣案例分析



那为何这两个案例都因为父母的案底问题被单位动用兜底条款刷掉了呢?其关键点是报考的岗位!公安岗位大体可以分为两部分:垂管岗位和地方岗位。所谓垂管岗位指的是公安部垂直直接管理的岗位,例如铁路公安,海关缉私,边防管理等。普通岗位即地方公安。


公安政审明文规定留了一个口子,用白话翻译过来就是:省级别和垂管部门可以自行制定政策,若沿用本政策,其自主把握权可以增大使用。这就是问题所在,普通地方公安有组织部卡着,有明文规定卡着,不敢乱刷人,不敢随便用兜底条款。用了也更麻烦!但是垂管部门组织部管不着,政审由招考单位把握,明文规定也没完全封死留了个口子,所以会导致招考单位自主把握权非常大的情况,运用兜底条款刷人的概率较大。但也请大家理性分析和看待,并不是你考了垂管公安部门,父母有不违反明文规定的案底,你就一定会被动用都兜底条款刷掉!只能说垂管部门使用兜底条款刷人的概率会增大很多!

3️⃣政审君想说的话




这是我和一位资深政审工作者关于案例进行的讨论。得到的共同答复是:特殊情况!不能代表整体!这种垂管部门本来自主把握权会很大。而且不是每一个考垂管公安的人都会遇上被使用兜底条款刷掉的情况。总的来说,父母有案底选择垂管公安部门会有风险,风险高于地方公安但也不是一定就会被刷掉,建议谨慎考虑哈!而且说实在话,只要你的父母亲有案底,你就会有被招考单位运用兜底条款刷掉的可能。只不过这个可能性或大或小,或高或低而已。这就是为啥我给人咨询的过程中都会说:大概率(百分之九十八以上)政审能过的主要原因。任何问题,尤其是政审方面的,我是不敢说死说绝的,毕竟有一个兜底条款卡着!

但是大家也别焦虑,现在政审很人性化。这不是迫害和连坐。基本上你父母罪名和文件上提到的前三项没有高度吻合,不违反明文规定。政审都是能过则过的!一般单位也不想动用兜底条款,用了反而更麻烦。招考单位真的没必要去刷掉一个本来缺少,本身不违反明文规定,用了兜底条款还更加麻烦的人。但是垂管部门还是要注意一下,毕竟自由把握度更高。



再说一下,那些心态不正。公考考了好几次考不上,或者考上了在单位受气,没有认真研究过政审的可怜虫们。别总拿兜底条款说事儿,别觉着一个兜底条款,别人父母有案底自己的没有我就高人一等了!这不是大清朝,不搞连坐!父母有案底的也保证心态,你们和父母没案底的人在政治上基本一致。

以上所有观点接为个人论断,不代表权威法律方面的解读!无诋毁造谣相关机构意思,仅从政审的学术角度出发讨论问题,切勿过分理解!

本人政审君,研究全国各省普通公务员、公检法、事业编国企、军队文职,军校警校,征兵入党政审,对每一种政审都有深刻独到的见解理解,并且所说的每一句话都有明文规定的支撑,所提供的每一个方案都有实际案例的反馈。经验充足,绝对靠谱!是全知乎最专业的政审咨询者之一。

同时在政审、参军、考研规划、警校考研、高考专业选择,行业职业规划上也有自己独特的见解。有需要的小伙伴请直接走付费咨询!本人说话犀利直接,但绝对会对您的问题有所帮助,您花小钱,我办大事儿!

有需要的伙伴请直接走知乎付费咨询程序!谢谢!

行政拘留属于行政处罚,这种处罚没有案底,但是会有违法记录;

会影响考公务员,事业编;

不过,对出国签证没有影响。