怎样有效的投诉菜鸟驿站人员服务态度恶劣的问题?

如题,小区里的菜鸟驿站人员服务态度很差,找了很久没有有效的投诉办法,投诉到快递公司,快递小哥说他被罚款了,菜鸟驿站啥事没有。投诉到邮政管理局,快递公司…
关注者
114
被浏览
640,137

36 个回答

不请自来。

我这边是有过成功投诉的案例的,投诉的是学校的菜鸟驿站。起因是我两天没有去取我的快递,当我回去匆匆忙忙取的时候,没有在货架上找到我的快递,在我态度良好向工作询问我的快递在哪里的时候,我发现我的快递被扔在 一堆垃圾 里面,准备退回 因此我直接找了菜鸟裹裹APP里面的客服进行投诉,处理得很快,对驿站进行了处罚,并对我进行了一个赔付。(快递最后找回来了,我也向客服说明了情况,但是客服还是对我进行了一个赔付,也就五元)

但是这不是重点,重点是后续发生的一系列事情。

以上第二条就是我这次投诉的一个处理完成的通知,但是从12.20号左右,我发现驿站开始了对我的一个恶意报复。

报复1:恶意拒收我的快递。

就在20号左右我接到申通小哥的一个来电,说让我去拿快递我说放在驿站就好了,他说驿站拒绝收我的快递,原因是 我投诉了他们 ,只要他不让我的快递入库我就没办法投诉他们。

?这位大哥你在搞笑吗?在菜鸟驿站的服务条款里面清清楚楚写着,恶意拒收快递,每单是会进行5元/单的赔付的哦。

因为我目前是大学在读,所以快递是寄到学校里的,一般都是直接放在驿站。说实话,驿站的存在确实是方便学生+方便快递小哥,尽管如此,我仍然认为作为一个消费者,我是有投诉的权利的,如果有朋友觉得我的第一次投诉有点过分了,那么好,请看后续。

在第一次快递被驿站拒收后我找这边的驿站店长进行了一个沟通,他说我这边的投诉给他们带来了很大的影响。

OK,我表示理解,本来也是小事,小事化了谁不愿意呢,我就表示下次可以直接跟他沟通,不投诉,大家相互理解。店长承诺之后可以正常存放快递。(虽然我不赞成我不应该投诉,也请大家不要被这种话pua了,除恶意投诉之外,所有投诉对驿站造成的影响,都是自己的行为导致的,我们作为消费者可以跟驿站协商,可以理解他们的处境,但投诉是每个消费者应有的权利)

我以为事情到这里就告一段落了,但是很明显不是。在这次沟通后,我的快递仍然无法存放在驿站,我首先选择了联系快递小哥,小哥表示,驿站仍然拒收我的快递。说到这里,不知道大家是否记得我刚刚提到的恶意拒收,发生这件事之后我本来是没有选择投诉而是联系店长沟通,说明我本人是愿意解决这个事的,但是很明显,驿站不愿意。我这边在物流里面再次联系快递小哥的时候,阴差阳错的打到了站长电话☎️,这位可是特别牛批的一类,语气像一个痞子一样,然后跟我表明,因为我要投诉他们,所以就是不收我快递,并告诉我,店长归他管,他已经把我拉入黑名单了。

我彻底被激怒了,拨打了菜鸟消费者热线进行投诉,菜鸟官方应该是对他们进行了处罚,但是没有用,菜鸟驿站站点是有自己的系统的,他把你加入黑名单你就存不了快递,就像土地主一样,但是你唯一的优势是,你可以让他 持续被投诉扣分

所以这位站长对我进行了报复的第二步:签收了我的快递之后,不给我发取件码和信息,直接给我退回。我有两个快递到驿站之后,显示驿站已签收,但是我去要回我的快递驿站不愿意给我,我估计还是想恶意退回,所以我这边联系了快递员给我要回来。

这里说一个小插曲。在我被签收后恶意退回了第二件快递的时候,我第一次投诉的那个工作人员主动联系了我,给我打电话的时候气势汹汹,问我为什么要揪着她态度不好的事情不放,我觉得很好笑,心平气和的跟她说了原委,她也感到很尴尬,跟我道了歉,说那天态度确实不好,我这边也跟她表示了歉意,因为我并没有想让她受到很严重的处罚。我这个人吃软不吃硬,所以她来找我沟通我是十分乐意互相体谅的,她表示会像站长沟通,把我从黑名单里面放出来。(证实了菜鸟驿站黑名单这个事)

但是很显然,沟通是失效的,到今天为止我去要我的快递,站长方仍然不愿意给我,因为怕产生误会,所以我又联系了快递小哥,证实他确实把快递放在了驿站,是驿站恶意不给我。所以今天下午,我发起了对所有恶意拒收退回快递的投诉。

我这里不是没有给台阶,没有给机会,没有妥协。如果后续驿站有什么更严重的处罚,那么一切皆因咎由自取。

遇到同样情况的小伙伴看着办,我说一下这种情况的处理办法。

1.更换手机号码和姓名地址。拦截快递是通过手机号拦截的,这点我今天下午跟菜鸟驿站官方客服进行了一个核实,目前菜鸟驿站是没办法匿名投诉的,投诉成立后官方会把你的手机号发给站长让他处理,这也给了很多驿站站长恶意报复的机会。你只要更换,他就没办法拦截了。

2.使用其他快递。目前菜鸟驿站合作的官方主要是三通一达,不过这个方式比较麻烦,不建议尝试。

3.在确保菜鸟驿站没办法拦截你的快递或者用其他方式对你进行报复的时候,按照每单一投诉的方式进行投诉。答主是在外地上大学,除非站长去答主家里本地开一家菜鸟驿站,否则无法对我造成影响。

4.不建议物流投诉。回答里面很多人建议通过物流投诉像菜鸟方施压,但其实物流投诉最后会落到快递小哥头上,我这边快递小哥都很好,即使没办法送驿站也是愿意给我送到方便的地方,所以我不愿意让快递小哥遭受这个损失。

5.像工商局和消防局投诉。这个比较狠,站点被撤掉的可能性很大。

6.如实填写驿站评分。这个评分虽然对驿站影响不太大,但是也是有一定影响的。在我评价之前这个驿站的平均分只有2.9分(满分5分)答主差不多有几十个评价可以填,小影响也是影响嘛。

最后,我这边目前是不准备给驿站机会了,在被恶意报复的半个月内,我损失了大量的精力在沟通这个事,包括我被恶意退回的快递,然后沟通无果。有的人说,没必要惹驿站之类的,大事化了就算了,但是我希望大家明白,纠缠下去的是这位站长,我这边是一直保持沟通解决的态度,是他无理取闹无中生有,并且希望大家明白, 驿站的损失一定会比你更大,这个损失不是你造成的,是他自己咎由自取。

以下是给同样跟学校菜鸟驿站有争执纠纷朋友的建议:

1.无论何时,你作为一个消费者都有投诉的权利,只要你的投诉不是恶意的,那么无论哪方都应该捍卫你的权利。

2.如果遇到驿站恶意报复的事件,那么我第一建议还是沟通解决,如果驿站站长也像我这位一样纠缠报复,那么我们的态度是,我们也是不怕硬刚到底。

3.在硬刚的过程中注意,尽量不要用当前手机号直接联系站长,尽量不要跟站长见面 。(意思就是不要让他知道你长什么样)另外,菜鸟消费者热线是有效的投诉途径,菜鸟跟淘宝同属阿里旗下,同时你还可以进行淘宝的投诉和物流投诉(如果你那里的物流跟驿站沆瀣一气),对于站点,还可以拨打工商局和消防局电话进行投诉。

4.更换收件电话和姓名,让他又被投诉又拿你没办法。让站长明白,现在需要解决的是他的问题,不是你的问题。

后续如果站长愿意给我道歉我是有可能会取消后续的一系列措施的,但是大概率不会,因为站长他 不要脸 啊。


——更新一下进度。

我今天下午已经收到了菜鸟驿站官方的一个回电,对我进行了赔付,并且询问我这边的诉求是什么,是需要正常取件吗,我说取件这个事情我已经不需要了,因为我已经更换了姓名和电话号码,现在站长怎么作都 无法对我造成影响 。我只要求 对驿站站长严肃处理 。然后客服透露会扣驿站的服务分,以及驿站交给官方的保证金,当服务分掉到一定程度会考虑跟驿站方取消合作。这个服务分听起来好像问题不大,但是据我所知,学校进行投诉的绝对不止我一个,而这个驿站的分已经 非常低 了。

这个事情当然不会停止,明天我还有最后一个快递到驿站,如果驿站继续恶意对我的快递作出举动,我会 拒收一个快递投诉一次 ,并且在后续期间对驿站进行消防安全举报和工商局投诉。

所以说,无论是对于服务行业还是消费者行业,得饶人处且饶人。还有,不要试图欺负一个大学生。


——————更新一下 好像很多小伙伴不知道怎么投诉消防局和工商局,这样的,消防局投诉你先要去店面拍一张照片,很多学校的驿站那些快递都会随意堆放,具体好像是店铺大于十平米堆放超过多少就算消防隐患,会被查的很惨,这个我有段时间没了解了具体的数据我之后再更新到这里,然后工商局是因为有的驿站没有营业执照(可以去驿站康康,营业执照一般会挂起来在比较显眼的地方)


最后强调一点,无论如何,保护好自己的隐私,不要为了争口气把自己的安全置之度外,切记!



—————实在不好意思,这篇回答因为这一年刚读研导师很严格有各种事要忙所以很久都没有看知乎,关于评论区有的小伙伴的问题不能一一回复,这里回答两个问得比较多的:


工商局投诉电话:12315(这个是投诉驿站没有营业执照的)

消防投诉电话:96119

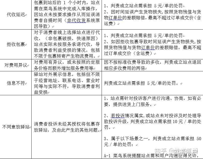
以下再给各位朋友提供一些有参考价值的资料:

如何投诉菜鸟驿站?

1、拨打菜鸟驿站的客服电话:9519666。

如果消费者发现菜鸟驿站有服务态度问题、同菜鸟驿站发生纠纷、菜鸟驿站导致消费者的经济损失等情况,均可联系官方客服热线,接通人工坐席后对问题进行投诉。


2、联系“区号+12305”热线或者登录“国家邮政局申诉网站”去投诉菜鸟驿站。


国家邮政局是菜鸟驿站的政府监管部门,倘若消费者已经向菜鸟驿站投诉过,菜鸟驿站未给出答复或是对处理方案不满意的,均可向邮政局进行投诉。


3、联系12315消费者热线亦或是登录12315官网“全国12315平台”去投诉菜鸟驿站。


消费者和菜鸟驿站之间是存在消费关系的,也就是说,倘若菜鸟驿站的服务质量问题,可找12315消协投诉相关问题。


4、拨打“区号+12345”市长热线进行投诉。(这里注意,12345目前已经五线合一,可以转市长,城管,工商)


因为自从开始,中国多地已停止使用12305国家邮政局申诉热线,将它统一整合至12345市长热线中,于是,可以致电12345服务热线进行投诉。投诉菜鸟驿站消防隐患,因为菜鸟驿站一般都是把各种包裹混堆放,有极大的安全隐患,而消防处罚力度极大,几万起步都是。做生意的都懂。


5、在“邮政业消费者申诉”微信公众号进行相关投诉。


“邮政业消费者申诉”邮政局申诉中心官方公众号专门为用户提供申诉等服务,由中国邮政总局运营,与快递方面有关的相关问题都可以在该公众号进行投诉。

解决的办法只有两个!第一就是当你们发生争执的时候录音录像。这个是可以作为证据进行投诉的。第二买一些淘宝包邮的产品待签收之后进行恶意评分。第二点不太建议去做,毕竟不道德。