文身?纹身?刺青?刺身?这都是些啥玩意儿???

文身?纹身?刺青?刺身?这都是些啥玩意儿???

观众老爷大奶奶们我们好久不见(。・`ω´・)最近总有人催更,为了不掉粉,我非常认真地写了一篇严(cou)谨(shu)的新文(xiao)章(pin)。今天我们不讲历史不讲艺术不讲物理化学,我这个高考语文考出了92分傲人成绩的人要给大家 讲!语!文!

(众语文老师:滚老子没教过你这么个学生(╯‵□′)╯︵┻┻ )

自从成为纹身从业者答题以来,无论是相关问题还是我的评论区下面总有人指出 “纹身”是错别字,“文身”才是正确的说法

尽管知乎话题用的也是“文身”,但在大部分人的印象中,怎么着“纹身”好像也比“文身”更常见。百度爸爸的搜索量也毫无疑问地印证了这一点

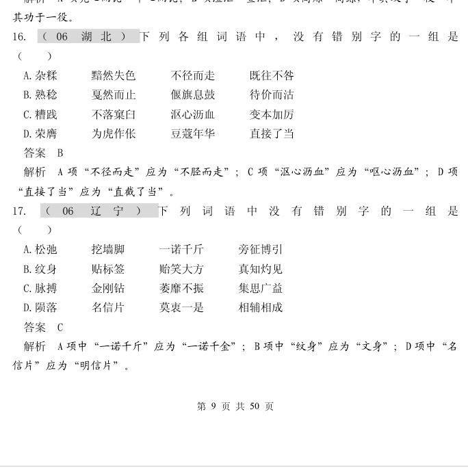
但是回想一下,高中语文老师似乎都强调过“文身”才是正确的写法,06年的辽宁卷也白纸黑字将“纹身”当作错别字

那如果真的是偶别字的话百度有病吗错字的搜索量比正确的多那么多???但事实上,出现这个分歧的原因真的不能怪我们,而是应该怪这个世界啊摔(╯-_-)╯

这一切的孽缘都要从“文”字的起源说起。“文”字是最古老的汉字之一,甲骨文写作

形似左右各三道划痕组成的图象。 其本意就是表示古人刻画在岩石兽骨上,用来传达意识的图画性符号,形象感较强 。「1」

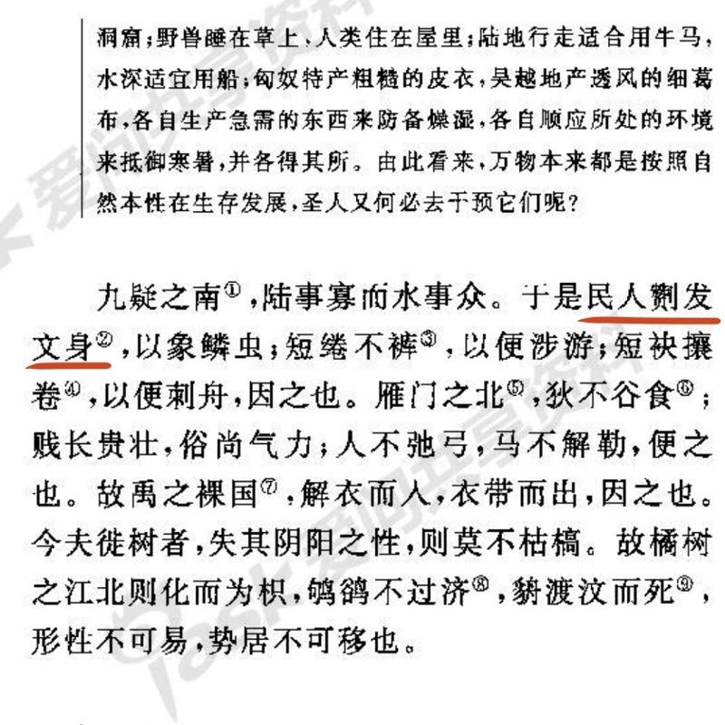
经过发展演变,逐渐定型成为现在的“文”字。根据网上较为权威的字典—汉典的注解,“文”字的第二个含义就是“ 刺画花纹 ”, 动词性,组词只有“文身”,为一动宾短语 。「2」而在古籍中“文身”自然是正确且唯一的叫法,比如《淮南子·原道训》中“于是人民断发文身,以象麟虫。”

比如《墨子·公孟》“昔者越王勾践剪发文身”

比如《礼记·王制》“被髪文身,有不火食者矣”

这里顺便说个题外话,很多典籍在文身时都会提及的“断发文身”,是古代百越地区,即现在长江以南地区人民的潮流时尚。古越人除了剪短发,还有批发散发等发型,文身也具有图腾信仰,装饰的作用。再看看现在百变的发型和重新兴起的纹身文化,有没有一种历史轮回的神奇之感?

我们说回主题继续讲课。可以说在”纹“字被创造出来前,”文身”的地位是唯一的正统

问题就出现在“纹”被创造出来之后。随着语言文字进一步发展,一个“文”字无法再承担过多的含义,于是人们在它的基础上创造了“纹‘字,专指“花纹纹理”

汉典上也只有”物件的文理”这一个名词属性 。「3」从这一点来讲,“文身”是一个动宾短语,与“剃头”“修脚”用法相同,而“纹身”两名词并列,从语法来讲不合理。

但另一方面,文身本就以花纹图案为主,用”纹“字指代也似乎并无问题,比如水浒传里的”九纹龙“史进用的就是个”纹“字

而在20世纪30年代,商务印书馆出版了岑家铭所著的《图腾艺术史》,在引用古籍时他都写作“ 文身 ”,但在个人叙述时全使用“ 纹身 ”。同时,他还将tattoo翻译为“ 黥纹 ”而不是“ 黥文 ”。「4」“纹身”的写法很有可能就是从岑老先生这里开始传播混乱开的。

但是‘纹“没有动词性又该怎么解释呢?这时有人提出:纹”是从“文”发展而来的 区别字 ,既然可以承担本来的名词作用,也可以承担部分动词的功能,这样就说得通了。还有人搬出了我们在学习文言文时讲过的另一个语法现象

两个名词并列,前者可活用为动词,表“给人文花纹”之意。这样的解释emmmmmm似乎也说得过去

反正过了这么久,使用“纹身”的人是越来越多了。 从现代人的角度看,“文”已经不再具备“花纹”的含义,“纹”字能更清楚地表示出这个意思,又可部分承担“文”的动词性,“纹身”的写法显示出了其合理性

接下来再说一下“刺青”, 刺青可以说是“文身”的别称,“纹身”的前身 。由于古代文身是用针蘸墨水刺入皮肤,以黑色为主,并且墨水质量较差,时间长了会褪色泛蓝,故有“刺青”的叫法。纹身店起名爱用“刺客”“xxx刺”也都源于此。此外,历史上还出现过扎青、镂身、雕青等叫法,但大多没有延续下来。

而在查找资料的时候我还发现了一个有趣的现象: 老一辈的纹身师在起名时更偏爱“刺青”二字 。比如唐平的自由刺青,Gabe Shum的飞腾刺青,邵钢的针藏刺青,彫安的彫安刺青,周晓东的木乃伊刺青等等。 和“纹身”相比,“刺青”是上个世纪更常用的叫法,同时也更复古,显得有文化底蕴,所以那一代成长起来的师傅更倾向于“刺青” 。而现在纹身师起名则是以“xx纹身”或者“xxx tattoo”为主,用”文身“的反而是相当少见了。

“文身”的写法源远流长,地位无可置疑。但语言文字是不断发展的,“纹身‘在字形字义上更符合现代人认知。既然古人会创造”纹“去承担“文”的部分用途,那在未来“纹”进一步替代其“刺画”的含义也不是不可能发生的事情。这并不是不尊重古人古意,而是语言文字进一步细化发展的结果。

最后,虽然又是“刺”又是“身”的,sashimi跟tattoo没有半毛钱关系,雪雪

以上

参考文献及资料:

「1」象形字典 甲骨文“文”字条 vividict.com/WordInfo.a

「2」汉典 “文”的释义 zdic.net/z/1a/js/6587.h

「3」汉典 “纹”的释义 zdic.net/z/21/js/7EB9.h

「4」吴全鑫. “纹身”“文身”可并行[J]. 咬文嚼字,2006,(01):41-42.

编辑于 2017-12-01 11:07

文章被以下专栏收录