盐酸芬戈莫德胶囊说明书MS多发性硬化Fingolimod Hydrochloride Capsules捷灵亚®GILENYA®DMT请仔细阅读说明书并在医师指导下使用2021.4.30诺华说明书研究

盐酸芬戈莫德胶囊说明书2021年4月30日.pdf
684.2K
·
百度网盘

核准日期:2019年7月12日

修改日期:2019年8月20日

2019年9月27日

2019年10月14日

2019年12月5日

2020年6月19日

2020年6月29日

2021年4月16日

2021年4月30日

盐酸芬戈莫德胶囊说明书

请仔细阅读说明书并在医师指导下使用

【药品名称】

通用名称:盐酸芬戈莫德胶囊

商品名称:捷灵亚®(GILENYA®)

英文名称:Fingolimod Hydrochloride Capsules

汉语拼音:Yansuan Fengemode Jiaonang

【成份】

活性成份:盐酸芬戈莫德

化学名称:2-氨基-2-[2-(4-辛基苯基)乙基]丙烷-1,3-二醇盐酸盐

化学结构式:

分子式:C19H33NO2 · HCl

分子量:343.93

【性状】

本品为硬胶囊,内容物为白色至类白色粉末。

【适应症】

本品用于10岁及以上患者复发型多发性硬化(RMS)的治疗。

【规格】

0.5mg(按C19H33NO2计)

【用法用量】

本品起始用药前评估

心脏评估

对既往患有某些特定疾病的患者进行心脏评估(见【注意事项】)。

在开始治疗之前,确认患者是否正在服用可能减慢心率或房室(AV)传导的药物(见【用法用量】、【药物相互作用】)。

全血细胞计数(CBC)

回顾最近的CBC结果(见【注意事项】、【药物相互作用】)。

既往用药

如果患者正在服用抗肿瘤、免疫抑制或免疫调节药物,或者如果有使用这些药物的用药史,请在开始使用本品治疗前考虑可能的非预期的累加免疫抑制效应(见【注意事项】、【药物相互作用】)。

疫苗接种

在开始使用本品之前,检测患者的水痘带状疱疹病毒(VZV)抗体,建议抗体阴性的患者在开始本品治疗之前接种VZV疫苗(见【注意事项】)。如果可能,建议儿童患者在开始本品治疗之前根据最新的免疫指南完成所有免疫接种。

其他用药说明

本品起始治疗的患者和停药超过14天后重新开始治疗的患者需要进行首次用药监测。

本品可以空腹或与食物一起服用。胶囊应完整吞服,不应打开胶囊壳使用。

推荐剂量

成人和10岁及以上且体重超过40kg的儿童患者,推荐剂量为每日一次,口服0.5mg。

高于0.5mg的芬戈莫德剂量水平无额外获益,且与不良反应发生率增加相关。

首次用药监测

本品起始治疗引起心率减慢,建议对此进行监测(见【注意事项】【药理毒理】)。需获得所有患者给药之前和观察期结束时的心电图(ECG)。

首剂6小时监测

在具备治疗症状性心动过缓的医疗机构进行本品首剂给药。所有患者在首次给药后都应接受6小时的监测,观察是否存在心动过缓的体征和症状,并测量每小时的脉搏和血压。

6小时监测后的追加监测

如果在6小时后出现以下任何一种情况(即使没有症状),则继续监测直至异常消退:

. 给药后6小时:成人心率低于45 bpm,12岁及以上儿童患者心率低于55 bpm,10或11岁儿童患者心率低于60 bpm。

. 给药后6小时的心率是给药后的最低值,表明可能还未达到对心脏的最大药效作用。

. 给药后6小时的心电图表明新发II度或更高度的房室传导阻滞。

如果给药后出现症状性心动过缓,应给予适当治疗,并开始持续ECG监测。如果不需要药物治疗,应继续监测,直到症状消失。如果需要药物治疗,继续整夜监测,并在第二次给药后重复6小时监测。

整夜监测

应在医疗机构开展连续整夜心电图监测:

. 适用于需要药物干预治疗的症状性心动过缓患者。在这些患者中,本品第二次给药后应重复首剂给药后的监测策略。

. 适用于既往患有某些心脏和脑血管疾病的患者(见【注意事项】)。

. 适用于给药前或在6小时观察期间QTc间期延长或处于有QT延长的额外风险、或同时使用已知具有尖端扭转性室性心动过速风险的QT延长药物的患者(见【注意事项】、【药物相互作用】)。

. 适用于同时接受会减慢心率或AV传导药物治疗的患者(见【药物相互作用】)。

停药后重新开始治疗后的监测

若治疗中断如下,则建议开展与治疗启动时相同的首剂给药后监测:

. 治疗前2周内中断≥1天。

. 治疗第3周和第4周内中断超过7天。

. 治疗1个月后中断超过2周。

若中断周期短于上述周期,则以计划的下一个剂量继续治疗(见【注意事项】)。

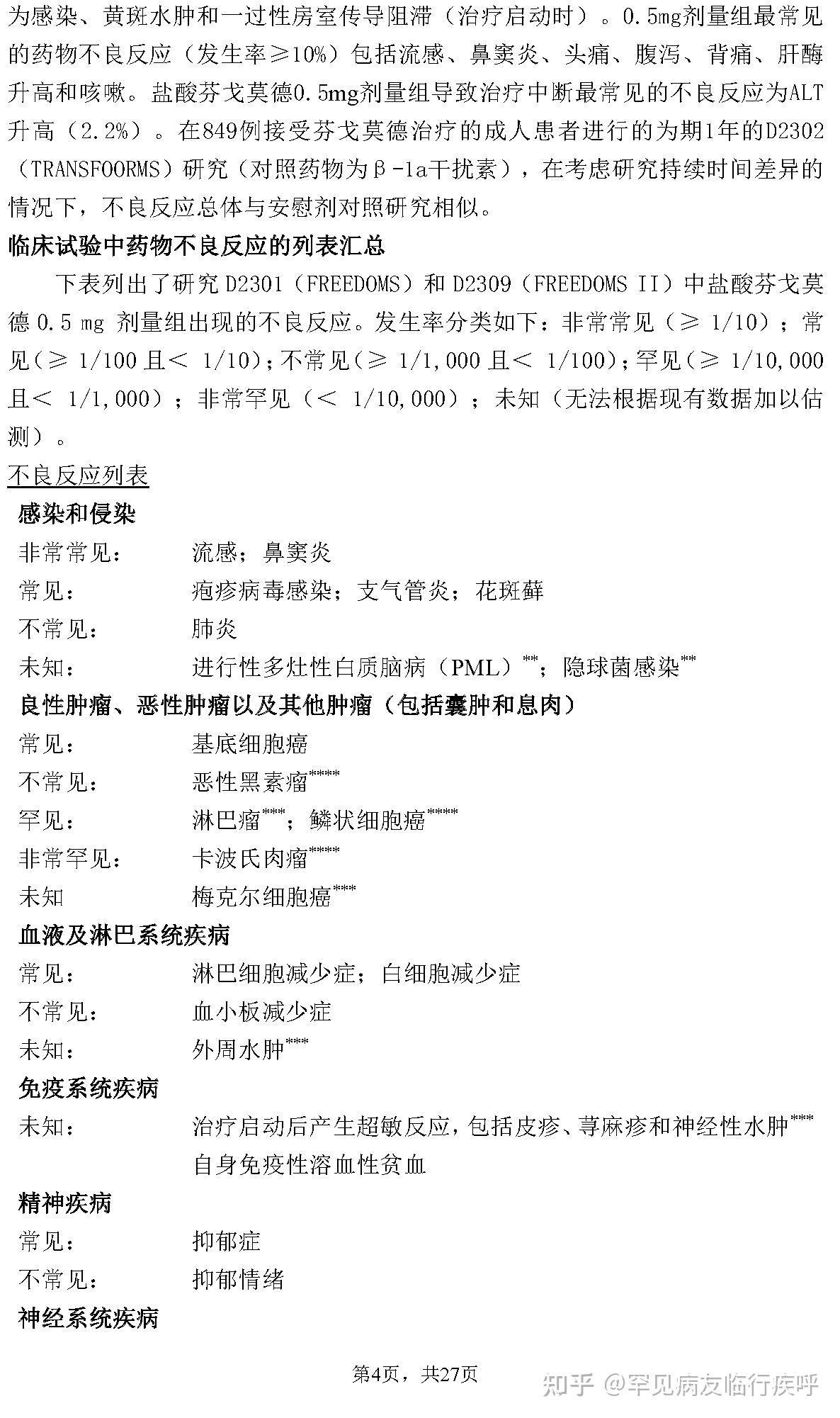
【不良反应】

安全性特征概述

盐酸芬戈莫德治疗的安全性人群来自于复发型多发性硬化成人患者中开展的两项III期安慰剂对照临床试验和一项III期活性对照临床试验。共包括2431例接受盐酸芬戈莫德(剂量为0.5或1.25mg)治疗的成年患者。D2301(FREEDOMS)是一项为期2年的安慰剂对照临床研究,有854名多发性硬化成人患者接受了芬戈莫德治疗(安慰剂418例)。D2309(FREEDOMS II)是一项为期2年的安慰剂对照临床研究,有728名多发性硬化成人患者接受了芬戈莫德治疗(安慰剂355例)。汇总上述两项研究的数据,与0.5mg推荐剂量相关的最严重的药物不良反应(ADR)

为感染、黄斑水肿和一过性房室传导阻滞(治疗启动时)。0.5mg剂量组最常见的药物不良反应(发生率≥10%)包括流感、鼻窦炎、头痛、腹泻、背痛、肝酶升高和咳嗽。盐酸芬戈莫德0.5mg剂量组导致治疗中断最常见的不良反应为ALT升高(2.2%)。在849例接受芬戈莫德治疗的成人患者进行的为期1年的D2302(TRANSFOORMS)研究(对照药物为β-1a干扰素),在考虑研究持续时间差异的情况下,不良反应总体与安慰剂对照研究相似。

临床试验中药物不良反应的列表汇总

下表列出了研究D2301(FREEDOMS)和D2309(FREEDOMS II)中盐酸芬戈莫德0.5 mg 剂量组出现的不良反应。发生率分类如下:非常常见(≥ 1/10);常见(≥ 1/100且< 1/10);不常见(≥ 1/1,000且< 1/100);罕见(≥ 1/10,000且< 1/1,000);非常罕见(< 1/10,000);未知(无法根据现有数据加以估测)。

不良反应列表

感染和侵染

非常常见:

流感;鼻窦炎

常见:

疱疹病毒感染;支气管炎;花斑藓

不常见:

肺炎

未知:

进行性多灶性白质脑病(PML)**;隐球菌感染**

良性肿瘤、恶性肿瘤以及其他肿瘤(包括囊肿和息肉)

常见:

基底细胞癌

不常见:

恶性黑素瘤****

罕见:

淋巴瘤***;鳞状细胞癌****

非常罕见:

卡波氏肉瘤****

未知

梅克尔细胞癌***

血液及淋巴系统疾病

常见:

淋巴细胞减少症;白细胞减少症

不常见:

血小板减少症

未知:

外周水肿***

免疫系统疾病

未知:

治疗启动后产生超敏反应,包括皮疹、荨麻疹和神经性水肿***

自身免疫性溶血性贫血

精神疾病

常见:

抑郁症

不常见:

抑郁情绪

神经系统疾病

非常常见:

头痛

常见:

头晕;偏头痛

不常见:

癫痫发作

罕见:

可逆性后部脑病综合征(PRES)*

眼部疾病

常见:

视力模糊

不常见:

黄斑水肿

心脏疾病

常见:

心动过缓;房室传导阻滞

非常罕见:

T-波倒置***

血管疾病

常见:

高血压

呼吸系统、胸廓及纵膈疾病

非常常见:

咳嗽

常见:

呼吸困难

胃肠系统疾病

非常常见:

腹泻

不常见:

恶心***

肝胆系统疾病

未知:

肝损伤***

皮肤及皮下组织疾病

常见:

湿疹;脱发;瘙痒

肌肉骨骼及结缔组织疾病

非常常见:

背痛

常见:

肌痛;关节痛

全身性疾病与给药部位反应

常见:

虚弱

检查

非常常见:

肝酶升高(ALT、γ谷氨酰转移酶、天冬氨酸转氨酶升高)

常见:

血甘油三酯升高

不常见:

中性粒细胞计数降低

未知

体重降低

* 研究FREEDOMS、FREEDOMS II和TRANSFORMS未报告。发生率分类基于所有临床试验中暴露于芬戈莫德的患者例数(大约10000例)。

** 已在上市后背景下报告PML和隐球菌感染(包括隐球菌脑膜炎)。

*** 源自自发报告和文献的药物不良反应

**** 发生率分类和风险评估基于所有临床试验中暴露于芬戈莫德0.5 mg的患者例数(大约24000例)。

特定不良反应描述

感染

在多发性硬化临床研究中,0.5mg剂量组的整体感染发生率(65.1%)与安慰剂组的发生率相似。然而,在接受盐酸芬戈莫德治疗的患者中,下呼吸道感染(主要为支气管炎)和较小程度的带状疱疹病毒感染和肺炎较常见。

即使在0.5 mg剂量下也有患者报告播散性带状疱疹病毒感染病例(包括致死性病例)。

在上市后报告了下述致病原相关机会性感染病例(其中一部分病例具有致死性):病毒(如导致进行性多灶性白质脑病的John Cunningham病毒[JCV];可能导致脑膜炎/脑炎的单纯疱疹或水痘带状疱疹病毒;真菌(如隐球菌,包括隐球菌脑膜炎)或细菌(如非典型分支杆菌)(见【注意事项】)。

在上市后,芬戈莫德治疗报告有人乳头状瘤病毒(HPV)感染(包括乳头状瘤、发育不良、疣和与HPV相关的癌症)。由于芬戈莫德的免疫抑制特性,在开始使用芬戈莫德治疗前应考虑疫苗接种,建议时应考虑是否需要接种抗HPV感染疫苗。按照医疗标准的建议,要进行Pap试验等癌症筛查。

黄斑水肿

在多发性硬化临床研究中,接受0.5mg剂量的患者中有0.5%发生黄斑水肿,而接受1.25 mg剂量的患者中有1.1%发生黄斑水肿。大部分病例在治疗的前3至4个月内发生。一些患者出现视物模糊或视力下降,但其他患者无症状,而是在常规眼科检查时确诊出来的。停药后,黄斑水肿通常能自行改善或缓解。尚未评价重新给药后复发风险。

伴有葡萄膜炎病史的多发性硬化患者的黄斑水肿发生率增加(17%,伴有葡萄膜炎病史;0.6%,不伴葡萄膜炎病史)。尚未在伴有糖尿病的多发性硬化患者中研究盐酸芬戈莫德,在纳入糖尿病患者的肾移植临床研究中,芬戈莫德2.5 mg和5 mg治疗导致黄斑水肿发生率增加2倍。因此,预计合并有糖尿病的多发性硬化患者罹患黄斑水肿的风险较高(见【注意事项】)。

心动过缓

盐酸芬戈莫德起始治疗会导致一过性心率降低,另外还可能导致房室传导阻滞。在多发性硬化临床研究中,在治疗启动后6小时内观察到最大心率降幅,平均降低12-13次/分(盐酸芬戈莫德 0.5 mg)。在接受盐酸芬戈莫德 0.5 mg治疗的成人患者中很少观察到<40次/分的心率以及在儿童患者中很少观察到<50次/分的心率。平均心率在长期治疗1个月内恢复基线水平。心动过缓通常无症状,但部分患者发生轻度至中度症状,包括低血压、头晕、疲乏和/或心悸,在治疗启动

后的前24小时内缓解(见【注意事项】)。

在多发性硬化临床研究中,成人和儿童患者启动芬戈莫德治疗后检查出了I度房室传导阻滞(ECG提示PR间期延长)。在成人临床试验中,接受芬戈莫德0.5 mg、肌内注射β-1a干扰素和安慰剂治疗的患者中的发生率分别为4.7%、2.8%和1.6%。接受盐酸芬戈莫德 0.5 mg治疗的成人患者的II度房室传导阻滞的发生率<0.2%。上市后,盐酸芬戈莫德首次给药后的6小时监测周期内观察到孤立的一过性自发缓解的完全性房室传导阻滞。患者自发缓解。在临床试验中以及上市后观察到的传导异常通常具有一过性、无症状以及在治疗启动后的前24小时内缓解等特征。尽管大部分患者无需医学干预,但1例接受盐酸芬戈莫德 0.5 mg治疗的患者接受异丙肾上腺素治疗无症状性II度莫氏I型房室传导阻滞。

上市后,在首次给药后24小时内观察到孤立的迟发性不良事件,包括一过性心搏停止和死亡(死因不详)。这些病例被合并用药和/或既存疾病混淆。此类事件与盐酸芬戈莫德的关系不确定。

血压

在多发性硬化临床试验中,接受芬戈莫德0.5 mg治疗的患者收缩压平均增加约3 mmHg,舒张压平均增加约1 mmHg,在治疗开始后约1个月出现。血压增加随着治疗的继续而持续存在。接受芬戈莫德0.5 mg和安慰剂的患者高血压发生率分别为6.5%和3.3%。上市后,报告了在治疗启动后第1个月内和治疗的第1天需要降压药物治疗或停用盐酸芬戈莫德治疗的高血压病例(见【注意事项】)。

肝功能

接受盐酸芬戈莫德治疗的多发性硬化成人和儿童患者有肝酶水平升高的报告。在临床研究中,分别有8.0%和1.8%接受盐酸芬戈莫德 0.5 mg 治疗的成人患者发生无症状性血清ALT水平升高≥ 3× ULN(正常值上限)和 ≥5× ULN。部分患者在重新开始芬戈莫德治疗后发生肝转氨酶水平升高复发,这支持其与芬戈莫德相关。在临床研究中,治疗期间任意时间点均可发生转氨酶水平升高,但大部分在前12个月内发生。ALT水平大约在停用盐酸芬戈莫德后2个月内恢复正常。少数发生ALT水平升高≥ 5× ULN且继续接受盐酸芬戈莫德治疗的患者(10例1.25 mg剂量治疗);2例0.5 mg剂量治疗),ALT水平大约在5个月内恢复正常(见【注意事项】)。

神经系统疾病

在临床研究中,接受更高剂量(1.25 或5.0 mg)芬戈莫德治疗的患者发生神经系统的罕见事件,包括缺血性/出血性卒中和非典型神经系统疾病,如急性播散性脑脊髓炎(ADEM)样事件。

在临床研究和上市后给予盐酸芬戈莫德治疗后均报告了癫痫发作(包括癫痫持续状态)的病例。

血管疾病

接受更高剂量(1.25 mg)芬戈莫德治疗的患者发生罕见外周动脉阻塞性疾病事件。

呼吸系统

在治疗开始后一个月观察到用力呼气量(FEV1)和肺一氧化碳弥散量(DLCO)发生轻微剂量依赖性降低,此后保持稳定。在第24个月,预测FEV1百分比较基线降幅分别为2.7%(芬戈莫德 0.5 mg)和1.2%(安慰剂),在治疗停止后差异消失。至于DLCO,第24个月的降幅分别为3.3%(芬戈莫德 0.5 mg)和2.7%(安慰剂)。

淋巴瘤

在临床研究中和上市后均有淋巴瘤病例报告,包括致死性人类疱疹病毒(EBV)阳性B细胞淋巴瘤病例。临床试验中的淋巴瘤(B细胞和T细胞)病例的发生率高于总人群的预期发生率。上市后还报告了一些T细胞淋巴瘤病例,包括皮肤T细胞淋巴瘤(蕈样真菌病)的病例。

噬血细胞综合征

在感染情况下接受芬戈莫德治疗的患者报告了致死性结局的嗜血细胞综合征(HPS)事件(极为罕见)。HPS是一种罕见疾病,与感染、免疫抑制和一系列自身免疫疾病相关。

儿童人群

在儿童对照试验D2311中,0.25 mg每天一次或0.5 mg每天一次使用芬戈莫德治疗的儿童患者(10岁至18岁以下)的安全性特征与成人患者相似。然而,在研究中观察到了更多的神经和精神障碍。由于临床研究给出的信息非常有限,因此需要谨慎对待该亚组人群。

在儿童研究中,报告了癫痫发作病例(5.6%的芬戈莫德治疗患者和0.9%的干扰素β-1a治疗患者)。

在多发性硬化人群中的发生抑郁和焦虑的频率增加。芬戈莫德治疗的儿童患者中也报告了抑郁和焦虑。

在芬戈莫德治疗的儿童患者中已发现了偶发的轻度胆红素升高事件。

疑似不良反应报告

药品获得上市许可后报告疑似不良反应具有重要意义。这可对药物的获益/风险平衡进行持续监测。要求医疗专业人员通过国家报告系统报告任何疑似不良反应。

【禁忌】

1. 免疫缺陷综合征患者。

2. 机会性感染风险升高的患者,包括免疫抑制患者(目前接受免疫抑制治疗

或由于既往治疗导致的免疫抑制患者)。

3. 重度活动性感染、活动性慢性感染(肝炎、肺结核)。

4. 活动性恶性肿瘤患者。

5. 重度肝损伤(Child-Pugh C级)。

6. 近6个月罹患心肌梗死、不稳定性心绞痛、卒中/短暂性脑缺血发作、失代偿性心力衰竭(需住院治疗)或纽约心脏协会(NYHA)III级/IV级心力衰竭的患者(见【注意事项】)。

7. 需服用Ia或III类抗心律失常药物进行抗心律失常治疗的严重心律失常患者(见【注意事项】)。

8. II度莫氏II型房室(AV)传导阻滞或III度房室传导阻滞,或未植入起搏器的病窦综合征患者(见【注意事项】)。

9. 基线QTc间期≥500 msec的患者(见【注意事项】)。

10. 已知对芬戈莫德或对任何辅料过敏者。

【注意事项】

心动过缓

盐酸芬戈莫德起始治疗会导致一过性心率降低,并与房室传导阻滞相关,包括发生一过性、自发缓解的完全房室传导阻滞(孤立报告)。

在首次给药后1小时内心率开始降低,降幅在6小时内达到最大。该效应在接下来数天内持续存在,但程度通常为轻度,且在数周内消退。在连续给药的情况下,平均心率在一个月内恢复至基线水平。然而个别患者的平均心率在第一个月结束时可能未恢复基线水平。传导异常常为一过性,且无症状,通常无需治疗,在治疗后的前24小时内缓解。必要情况下芬戈莫德诱发的心率降低可通过静脉注射阿托品或异丙肾上腺素进行治疗。

开始盐酸芬戈莫德治疗时,建议对所有患者进行观察,包括每小时测量一次脉搏和血压,连续6小时实时ECG监测和心动过缓症状、体征的监测。

若发生给药后心动过缓相关症状,则应该进行相关临床管理,并继续监测,直至症状缓解为止。若患者在首次给药监测期间需要临床干预,则应在医疗机构整夜监测,在盐酸芬戈莫德第2次给药后应重复首次给药监测。

若首次给药结束6小时心率为最低水平(提示对于心脏的最大药理学效应可能尚未出现),则监测应至少延长2小时,直至心率再次升高为止。此外,若在6小时后,成人心率<45 bpm、12岁及12岁以上儿科患者心率<55 bpm、或10至12岁以下儿科患者心率<60 bpm、或ECG提示新发II度房室传导阻滞或QTc间期 ≥500 msec,则需要延长监测(至少整夜监测),直至这些症状缓解为止。不管在任何时间点发生III度房室传导阻滞均应延长监测(至少整夜监测)。

接受芬戈莫德治疗的成人患者极罕见报告T波倒置。若发生T波倒置,则处方

者应当确保不存在相关心肌缺血体征或症状。若怀疑心肌缺血,则建议征求心脏科医生的建议。

由于存在严重心律紊乱的风险,窦房传导阻滞和有症状性心动过缓或反复晕厥病史的患者不应使用盐酸芬戈莫德。

鉴于开始盐酸芬戈莫德治疗导致心率下降且QT间期延长,因此,有显著QT延长(成年女性QTc >470 msec,女性儿童QTc >460msec或成年男性或男性儿童>450msec)的患者不应使用盐酸芬戈莫德(见【禁忌】)。有QT间期延长相关风险因素(例如,低血钾、低血镁或先天性QT间期延长)的患者应尽量避免使用盐酸芬戈莫德。鉴于有心脏停搏、未控制的高血压或重度未经治疗的睡眠呼吸暂停病史的患者可能对重度心动过缓耐受不良,上述患者不应使用盐酸芬戈莫德(见【禁忌】)。至于此类患者,只有在预期获益大于潜在风险,并咨询心脏科医生的意见,确定了最适当的监测方案后,方可考虑使用盐酸芬戈莫德。至少在治疗启动后进行整夜延长监测(见【药物相互作用】)。

尚未在需Ia类(例如,奎尼丁和普鲁卡因胺)或III类抗心律失常药(例如,胺碘酮和索他洛尔)治疗的心律失常患者中对盐酸芬戈莫德进行研究。Ia和III类抗心律失常药物与心动过缓患者报告的尖端扭转型室性心动过速病例相关(见【禁忌】)。

合并接受β受体阻滞剂,降低心率的钙通道阻滞剂(如维拉帕米或地尔硫卓)和其他可能降低心率的药物(如伊伐布雷定或地高辛)治疗的患者使用盐酸芬戈莫德的经验有限。由于开始盐酸芬戈莫德治疗也会导致心率减慢,开始使用盐酸芬戈莫德期间同时使用这些药物可能会引起严重的心动过缓和心脏传导阻滞。由于对心率的潜在累积效应,一般不应对同时需接受这些药物治疗的患者开始盐酸芬戈莫德治疗。如果考虑需用盐酸芬戈莫德治疗,应寻求心脏病专家有关改用非降低心率药物的建议或治疗起始阶段给予适当的监测(应整夜监测)(见【药物相互作用】)。

QT间期

在一项针对1.25mg或2.5 mg芬戈莫德(稳态)进行的全面QT间期研究中,在芬戈莫德降低心率的效应仍存在的情况下,芬戈莫德治疗导致QTcI延长,90% CI的上限 ≤13.0 ms。芬戈莫德和QTcI延长之间不存在剂量或暴露-反应关系。不存在与芬戈莫德治疗相关的QTcI离群值(绝对值或较基线变化)发生率增加的一致证据。

这些发现的临床相关性未知。在多发性硬化研究中,尚未观察到涉及QTc间期延长的临床相关效应,但临床研究未纳入伴有QT间期延长风险的患者。

伴有低钾血症或先天性QT间期延长等相关风险因素的患者最好避免使用能够导致QTc间期延长的药物。

免疫抑制效应

芬戈莫德具有免疫抑制效应,给患者带来感染风险(包括可能致死的机会性感染),淋巴瘤和其他恶性肿瘤(尤其是皮肤恶性肿瘤)的风险增加。医生应仔细监测患者,尤其是伴有共存疾病或已知风险因素(如既往免疫抑制治疗)的患者。若怀疑该风险,医生应考虑停止治疗。

感染

盐酸芬戈莫德的核心药效学作用是外周淋巴细胞计数呈剂量依赖性下降到基线值的20-30%。这是因为淋巴组织中淋巴细胞的可逆隔离(见【药理毒理】)。

在启动盐酸芬戈莫德治疗之前,应采集近期全血细胞计数(CBC)(即6个月内或既往治疗停止后)。另外还建议在治疗期间定期、治疗后3个月、之后至少每年1次以及在出现感染体征的情况下评估CBC。若确认绝对淋巴细胞计数<0.2×109/l,则应中断治疗,直至恢复为止;因为在临床研究中,绝对淋巴细胞计数<0.2×109/l的患者中断芬戈莫德治疗。

重度活动性感染患者在感染未痊愈之前严禁启动盐酸芬戈莫德治疗。

盐酸芬戈莫德治疗前,需评估患者对水痘的免疫力。在开始盐酸芬戈莫德治疗前,建议没有经医疗专业确诊水痘病史或水痘疫苗全程接种记录的患者接受水痘-带状疱疹病毒(VZV)抗体检测。开始盐酸芬戈莫德治疗前,建议水痘疫苗抗体阴性患者进行全程接种(见【不良反应】)。应延期1个月开始盐酸芬戈莫德治疗,以便充分发挥接种疗效。

盐酸芬戈莫德的免疫系统效应可能导致感染(包括机会性感染)风险升高。在治疗期间出现感染症状的患者应该采用有效诊断和治疗策略。在评价伴有潜在严重疑似感染的患者时,应考虑转诊至感染治疗经验丰富的医生。应指导接受盐酸芬戈莫德治疗的患者在治疗期间立即向医生报告感染症状。

若患者出现严重感染则应考虑暂停盐酸芬戈莫德治疗,在重新启动治疗之前应考虑获益-风险。

上市后,在治疗大约2至3年后报告了一些隐球菌脑膜炎(真菌感染)病例,其中一些病例具有致死性,但与治疗持续时间的确切关系不明。伴有隐球菌脑膜炎体征和症状(如头痛伴精神改变(意识模糊、幻觉)和/或人格改变)的患者应立即接受诊断评估。若确诊隐球菌脑膜炎,则应中断芬戈莫德治疗,并启动适当治疗。若需要重新启动芬戈莫德治疗,则应进行多学科咨询(传染病专家)。

自芬戈莫德上市以来已有进行性多灶性白质脑病(PML)相关报告(见【不良反应】)。PML为John Cunningham病毒(JCV)诱发的机会性感染,具有致死性或可能导致重度残疾。在单药治疗(既往未接受那他珠单抗)后约2-3年发生PML病例,尽管估计的风险似乎随着累积暴露时间而增加,与治疗持续时间的确切关系不详。另有既往接受那他珠单抗(已知与PML相关)治疗的患者报告PML病例。

只有在存在JCV感染的情况下才会发生PML。若进行JCV检验,则应考虑尚未在接受芬戈莫德治疗的患者中研究淋巴细胞减少症对于抗JCV抗体检验的准确性的影响。还应注意的是,抗JCV抗体检验结果呈阴性并不排除未来出现JCV感染的可能性。在启动芬戈莫德治疗之前应将基线MRI结果(通常为3个月内)作为参考。在常规MRI期间,医生应注意PML提示性病灶。至于被视为PML风险升高的患者,MRI监测可被视为增强的药物警戒的一部分。若怀疑PML,则应立即进行MRI(诊断目的),另外还应中断芬戈莫德治疗,直至排除PML为止。提示PML的MRI结果可能在临床症状或体征出现之前就已明显。在使用MS药物治疗的患者(包括盐酸芬戈莫德)中出现PML的情况,已有报道存在无PML特有临床体征或症状的情况下,而根据MRI检查结果和脑脊液中JCV DNA检测结果诊断的PML病例。

在上市后,芬戈莫德治疗报告有人乳头状瘤病毒(HPV)感染(包括乳头状瘤、发育不良、疣和与HPV相关的癌症)。由于芬戈莫德的免疫抑制特性,在开始使用芬戈莫德治疗前考虑疫苗接种,应考虑是否需要接种抗HPV感染疫苗。按照医疗标准的建议,要进行癌症筛查,包括Pap试验。

治疗停止后大概需要2个月来清除芬戈莫德,在此周期内应持续进行感染警戒。应指导患者在芬戈莫德治疗停止2个月内报告感染症状。

黄斑水肿

据报道,在接受0.5mg盐酸芬戈莫德治疗的患者中有0.5%出现伴或不伴视力症状的黄斑水肿(见【不良反应】),主要发生在治疗的前3-4个月。因此,建议在开始治疗的3-4个月时进行眼科评估。如果患者在接受芬盐酸戈莫德治疗期间任何时候报告视觉障碍,应对其进行包括黄斑在内的眼底检查。

有葡萄膜炎病史的患者和糖尿病患者罹患黄斑水肿的风险增加(见【不良反应】)。尚未对盐酸芬戈莫德治疗伴随有糖尿病的多发性硬化患者进行研究。开始盐酸芬戈莫德治疗前,建议有糖尿病的多发性硬化患者或有葡萄膜炎病史的患者进行眼科评估;在接受盐酸芬戈莫德治疗期间进行随访评估。

尚未对黄斑水肿患者继续盐酸芬戈莫德治疗进行评价。有关是否应终止盐酸芬戈莫德治疗的决定需考虑个体患者的潜在获益与风险。

肝功能

已有接受盐酸芬戈莫德治疗的多发性硬化患者报告肝酶(尤其是丙氨酸转氨酶(ALT),还包括γ-谷氨酰转移酶(GGT)和天冬氨酸转氨酶(AST))水平升高。在临床试验中,8.0%接受芬戈莫德0.5 mg治疗的成人患者发生ALT升高≥3倍正常值上限(ULN),而接受安慰剂治疗患者的这一百分比仅为1.9%。分别有1.8%接受芬戈莫德治疗的患者和0.9%接受安慰剂治疗的患者发生ALT升高5倍ULN。在临床试验中,若升高超过5倍ULN则停用芬戈莫德。部分患者在重新开

始芬戈莫德治疗后发生肝转氨酶升高复发,这支持肝转氨酶升高与芬戈莫德相关。在临床研究中,治疗期间任意时间点均可发生转氨酶升高,但大部分在前12个月内发生。血清转氨酶水平大约在停用芬戈莫德后2个月内恢复正常。

尚未在重度肝损伤(Child-Pugh C级)患者中研究盐酸芬戈莫德,因此这些患者禁用盐酸芬戈莫德。

由于芬戈莫德的免疫抑制特性,活动性病毒性肝炎患者应在痊愈后方可启动芬戈莫德治疗。

上市后接受芬戈莫德治疗的患者曾发生具有临床意义的肝损伤(见不良反应)。早在首次给药后10天就出现肝损伤迹象,包括血清肝酶显著升高和总胆红素升高,在长期使用后也有报告。已报告需要肝移植的急性肝衰竭病例。

在启动盐酸芬戈莫德治疗之前应采集近期(既往6个月内)转氨酶和胆红素水平并应在治疗期间定期监测,直至终止芬戈莫德治疗后2个月。在不存在临床症状的情况下,应在治疗第1、3、6、9和12个月监测肝转氨酶水平,此后定期监测。若肝转氨酶水平升高>5倍ULN,则应增加监测频率,包括血清胆红素和碱性磷酸酶(ALP)水平测量。在重复确认肝转氨酶水平>5倍ULN的情况下,应中断盐酸芬戈莫德治疗,只有在肝转氨酶水平恢复正常的情况下方可恢复治疗。

应监测患者的肝损伤体征和症状。对于报告可能显示肝损伤症状的患者,如不明原因的恶心、呕吐、腹痛、右上腹不适、新发或恶化的疲乏、厌食或黄疸和/或小便黄赤等,应立即检测肝转氨酶和胆红素水平。在这种临床情况下,如果发现患者的丙氨酸氨基转移酶(ALT)大于参考范围的3倍,且血清总胆红素大于参考范围的2倍,则应中断芬戈莫德治疗。除非可以确定肝损伤体征和症状的合理替代病因,否则不应恢复治疗。

尽管尚无数据表明肝病患者服用芬戈莫德发生肝功能异常的风险增加,但伴有显著肝病病史的患者应慎用盐酸芬戈莫德。

血清学检查干扰

由于芬戈莫德通过淋巴细胞在次级淋巴器官重新分布导致血淋巴细胞计数降低,因此不可使用外周血淋巴细胞计数来评价接受盐酸芬戈莫德治疗的患者的淋巴细胞子集状态。由于循环中淋巴细胞计数降低,涉及使用循环中单核细胞的实验室检查要求更多血量。

对血压的影响

高血压患者(未能通过药物有效控制血压)被上市前临床试验排除,伴有未控制的高血压患者应慎用盐酸芬戈莫德。

在多发性硬化临床试验中,接受芬戈莫德0.5 mg治疗的患者收缩压平均增加约3 mmHg,舒张压平均增加约1 mmHg,在治疗开始后约1个月首次检出,治疗期间持续存在。在2年安慰剂对照研究中,6.5%接受芬戈莫德0.5 mg治疗的患者

和3.3%接受安慰剂治疗的患者报告高血压不良事件。因此,在盐酸芬戈莫德治疗期间应定期监测血压。

对呼吸的影响

在治疗开始后一个月观察到用力呼气量(FEV1)和肺一氧化碳弥散量(DLCO)发生轻微剂量依赖性降低,此后保持稳定。伴有重度呼吸系统疾病、肺栓塞和慢性阻塞性肺病的患者应慎用盐酸芬戈莫德(见【不良反应】)。

可逆性后部脑病综合征

在临床试验中以及在上市后,接受0.5 mg剂量盐酸芬戈莫德治疗的患者报告了罕见可逆性后部脑病综合征(PRES)病例(见【不良反应】)。报告的症状包括突发性重度头痛、恶心、呕吐、精神状态错乱、视觉障碍和惊厥发作。PRES症状通常可逆,但可能进展为缺血性卒中或脑出血。延迟诊断和治疗可能导致永久性神经后遗症。若怀疑PRES,则应停用盐酸芬戈莫德。

既往免疫抑制或免疫调节药物治疗

尚未在治疗方案由特立氟胺、富马酸二甲酯或阿伦单抗改为盐酸芬戈莫德的患者中开展盐酸芬戈莫德疗效和安全性的评价研究。由其他疾病改善药物调整为盐酸芬戈莫德治疗的情况下,必须考虑其他药物的半衰期和作用模式,以避免累加免疫效应,同时将疾病复发的风险降至最低程度。建议在启动盐酸芬戈莫德治疗之前进行CBC,以确保既往治疗的免疫效应(即细胞减少)已清除。

通常情况下在停用干扰素或醋酸格拉替雷后可立即启用盐酸芬戈莫德。

对于富马酸二甲酯,盐酸芬戈莫德治疗开始之前的洗脱期应足够CBC恢复。

鉴于那他珠单抗的半衰期较长,清除通常需要停药2至3个月。血浆中特立氟胺的清除速度同样缓慢。在未采用加速清除方案的情况下,血浆中特立氟胺的清除可能需要数个月至2年。建议采用特立氟胺说明书中推荐的加速清除方案,或洗脱期不应短于3.5个月。在将患者的治疗方案由那他珠单抗或特立氟胺改为盐酸芬戈莫德时,要注意潜在合并免疫效应。

阿伦单抗的免疫抑制效应持续时间较长且较为显著。由于这些效应的实际持续时间未知,因此不建议在阿伦单抗停用后启动盐酸芬戈莫德治疗,除非此类治疗的获益明确高于个体患者的风险。

应慎重考虑长期合并使用糖皮质激素。

与CYP450强诱导剂合并给药

芬戈莫德与CYP450强诱导剂联合使用应谨慎。不建议与圣约翰草合并给药(见【药物相互作用】)。

皮肤肿瘤

接受盐酸芬戈莫德治疗的患者报告了基底细胞癌(BCC)和其他皮肤肿瘤,包括恶性黑素瘤、鳞状细胞癌、卡波氏肉瘤和梅克尔细胞癌(见【不良反应】)。

应对皮肤病变进行药物警戒,建议在启动治疗时对皮肤进行医学评价,然后每6至12个月进行一次医学评价,若检出疑似病灶则应转诊至皮肤科医生。

由于存在恶性皮肤肿瘤生长风险,接受芬戈莫德治疗的患者应避免在未采取保护措施的情况下暴露于日光。这些患者不应合并接受UV-B-辐照光疗或PUVA-光化学治疗。

淋巴瘤

临床研究和上市后情况下已有淋巴瘤病例。所报告的病例本质上是多样的,主要为非霍奇金氏淋巴瘤,包括B细胞和T细胞淋巴瘤。已观察到皮肤T细胞淋巴瘤(蕈样肉芽肿)病例(见【不良反应】)。

疾病活动性恢复(反弹)

上市后部分停用芬戈莫德的患者观察到疾病严重恶化(罕见)。应该考虑可能是高度疾病活动性复发。

肿瘤样病灶

在上市后,报告了与MS复发相关的肿瘤样病灶的罕见病例。在严重复发的情况下,应进行MRI以排除肿瘤样病灶。盐酸芬戈莫德停药应由医生视具体情况而定,并考虑个体获益和风险。

停止治疗

若决定停止盐酸芬戈莫德治疗,根据半衰期需要一个6周无治疗间期来清除血液循环中的芬戈莫德(见【药代动力学】)。大部分患者的淋巴细胞计数在停止治疗后1-2个月内进行性恢复至正常范围,但部分患者可能需要更长时间。在该间期内开始其他治疗将导致合并暴露于芬戈莫德。在停用盐酸芬戈莫德后不久使用免疫抑制剂可能导致免疫系统累加效应,因此应谨慎。

由于停药存在反弹风险,停用芬戈莫德治疗同样应谨慎。若认为必须停用盐酸芬戈莫德,在该时间周期内应就潜在反弹相关体征对患者进行监测。

疫苗接种

盐酸芬戈莫德治疗期间和终止治疗后的两个月内,疫苗接种的疗效可能欠佳。应避免使用减毒活疫苗(见【药物相互作用】)。

【孕妇及哺乳期妇女用药】

妊娠

女性在治疗期间不应妊娠,建议采取有效避孕措施。若女性在接受盐酸芬戈莫德治疗期间妊娠,则建议停用盐酸芬戈莫德。由于妊娠或计划怀孕导致的停药可能带来的反弹风险参见【注意事项】。

动物研究表明存在生殖毒性,包括流产和器官缺损,主要为持续性动脉干和室间隔缺损(见【药理毒理】)。此外,已知受芬戈莫德影响的受体(鞘氨醇1-磷酸盐受体)在胚胎发育期间的血管形成进程中起作用。关于妊娠女性使用芬戈

莫德的数据极为有限。

尚无芬戈莫德对分娩影响方面的数据。

哺乳

哺乳期间,芬戈莫德通过给药动物的乳汁分泌。由于许多药物均是通过人体母乳分泌,且由于芬戈莫德可能会对母乳喂养的婴儿产生潜在的严重药物不良反应,因此接受盐酸芬戈莫德治疗的女性不宜进行母乳喂养。

生育力

临床前研究表明芬戈莫德并不会导致生育力减弱风险增加(见【药理毒理】)。

女性避孕

具有生育能力的女性在启动治疗之前,妊娠试验结果应呈阴性,另外还应告知胎儿潜在严重风险以及盐酸芬戈莫德治疗期间需采取有效避孕措施。由于停止治疗后体内的芬戈莫德需要大约2个月进行清除,因此潜在胎儿风险可能持续存在,该期间仍需持续采取避孕措施。

【儿童用药】

儿童患者(10岁及以上)的安全性特征与成人相似,因此针对成人的警告和注意事项也适用于儿童患者。尚未对盐酸芬戈莫德治疗10岁以下儿童患者的安全性和疗效进行研究。

在开具盐酸芬戈莫德处方给儿童患者时,尤其应注意以下事项:

. 首次给药时应注意心动过缓(见【注意事项】)。

. 在儿童对照试验D2311中,接受芬戈莫德治疗的儿童患者癫痫发作、焦虑、抑郁情绪和抑郁的发生率高于用干扰素β-1a治疗的儿童患者。需要谨慎对待儿童患者人群(见【不良反应】)。

. 在盐酸芬戈莫德治疗的儿童患者中发现了偶发的轻度胆红素升高事件。

. 建议儿童患者在开始盐酸芬戈莫德治疗前按照最新免疫指南完成所有的免疫疫苗接种。

. 对于10至12岁、体重<40kg或Tanner分期<2的儿童,可用的数据非常有限。由于临床研究所给出的信息非常有限,因此需要谨慎对待这些亚组人群。

. 现无可用的儿童人群长期用药安全性数据。

【老年用药】

盐酸芬戈莫德的多发性硬化临床研究中未纳入足够人数的65岁及以上患者来确定他们的安全有效性是否与年轻患者不同。年龄在65岁及以上的患者,考虑到肝脏、肾脏功能下降、伴随疾病或其他药物治疗的频率增加,应谨慎使用盐酸芬戈莫德。

【药物相互作用】

抗肿瘤、免疫调节或免疫抑制药物

由于存在累加免疫系统效应的风险,禁止合并给予抗肿瘤、免疫调节或免疫抑制药物(见【禁忌】和【注意事项】)。

在将患者治疗方案由伴有免疫效应的长效药物(如那他珠单抗、特立氟胺或米托蒽醌)改为芬戈莫德的情况下应谨慎使用(见【注意事项】)。在多发性硬化临床研究中,针对复发进行的短疗程糖皮质激素合并治疗与感染率增加不相关。

疫苗接种

在盐酸芬戈莫德治疗期间以及治疗停止之后长达2个月内,疫苗接种的疗效可能降低。使用活体减毒疫苗可能存在感染风险,因此应避免使用(见【不良反应】和【注意事项】)。

诱发心动过缓药物

在健康志愿者体内进行了芬戈莫德和阿替洛尔、地尔硫卓联合给药的相互作用研究,芬戈莫德治疗开始后心率额外降低15%,与地尔硫卓联合用药则未表现出该效应。由于潜在心率降低累加效应,服用β阻滞剂或下述可能导致心率降低的药物,如Ia类和III类抗心律失常药物、钙通道阻滞剂(如维拉帕米或地尔硫卓)、伊伐布雷定、地高辛、抗胆碱酯酶药物或匹鲁卡品时,患者禁用盐酸芬戈莫德(见【不良反应】和【注意事项】)。若此类患者考虑接受盐酸芬戈莫德治疗,则应就治疗方案改为非降心率性药物或治疗启动相关监测咨询心脏科医生,如果降心率药物不能停用,建议至少整夜监测。

其他药物与芬戈莫德的药代动力学相互作用

芬戈莫德主要经CYP4F2代谢。其他酶,如CYP3A4同样促进其代谢,特别是CYP3A4强诱导剂。强效转运体蛋白抑制剂预计不会影响芬戈莫德分布。芬戈莫德与酮康唑合并给药会抑制CYP4F2而导致芬戈莫德和芬戈莫德磷酸酯暴露(AUC)增加1.7倍。应慎用可能抑制CYP3A4的药物(蛋白酶抑制剂、唑类抗真菌药以及克拉霉素或泰利霉素等大环内酯类药物)。

合并给予卡马西平600 mg每日2次达到稳态时和芬戈莫德2 mg单次给药导致芬戈莫德及其代谢物的AUC降低大约40%。利福平、苯巴比妥、苯妥英、依法韦仑和圣约翰草等其他强CYP3A4酶诱导剂可能导致芬戈莫德及其代谢物的AUC至少降低至该程度。由于可能会潜在降低疗效,因此合并给药时应谨慎。不建议与圣约翰草合并给药(见【注意事项】)。

芬戈莫德与其他药物的药代动力学相互作用

芬戈莫德不太可能与主要由CYP450酶清除的药物和主要转运体蛋白的底物发生相互作用。

芬戈莫德与环孢素合并给药并不会导致环孢素或芬戈莫德暴露水平产生变化。因此,预计芬戈莫德不会改变CYP3A4底物的药代动力学特征。

芬戈莫德与口服避孕药(乙炔雌二醇和左炔诺孕酮)合并给药不会导致口服

避孕药暴露水平产生变化。尚未针对含其他孕激素的口服避孕药开展相互作用研究,然而预计芬戈莫德不会对这些避孕药的暴露水平产生影响。

【药物过量】

健康成人志愿者能够耐受推荐剂量(0.5 mg)80倍的单次给药剂量。在40 mg剂量水平下,6例受试者中的5例报告轻度胸闷或不适,临床上与小气道反应性升高一致。

芬戈莫德治疗启动后可诱发心动过缓。心率降低通常在首次给药后1小时内发生,在6小时内作用最为明显。盐酸芬戈莫德的降低心率效应超过6小时,在后续治疗日内逐渐减弱(见【注意事项】)。有患者报告房室传导延迟事件,另外还有患者报告孤立的一过性自愈性完全房室传导阻滞事件(见【不良反应】和【注意事项】)。

如果涉及盐酸芬戈莫德首次给药过量,则通过连续实时ECG监测和每小时测量心率和血压(至少在前6小时内)对患者进行监测至关重要(见【注意事项】)。

此外,若6小时后成人心率<45 bpm、12岁及以上儿童心率<55 bpm、或10岁至12岁以下儿童心率<60 bpm、或首次给药后6小时内ECG提示≥II度房室传导阻滞或提示QTc间期 ≥500 msec,则监测应延长至少一整夜,直至这些症状消失为止。不管在任何时间点发生III度房室传导阻滞均应延长监测(包括整夜监测)。

血液透析或血浆置换均不能有效清除体内的芬戈莫德。

【临床试验】

在复发缓解型多发性硬化成人患者中,评价0.5mg和1.25mg盐酸芬戈莫德每日一次给药的两项研究均证明了盐酸芬戈莫德的疗效。两项研究均纳入了在随机分配前2年期间临床复发至少2次或在随机分配前1年期间临床复发至少1次的患者,两项研究的扩展残疾状况评分量表(EDSS)为0-5.5。盐酸芬戈莫德上市注册后,完成了针对同一患者人群的第三项研究。

儿科患者0.25mg或0.5mg(根据体重和暴露量测量结果选择剂量)盐酸芬戈莫德每日一次给药的疗效和安全性已在10-18岁复发缓解型多发性硬化儿童患者中得到证实。

研究D2301(FREEDOMS)

研究D2301(FREEDOMS)是一项2年随机、双盲、安慰剂对照III期研究,在至少前3个月未接受任何β干扰素或醋酸格拉替雷治疗的复发缓解型多发性硬化患者和至少前6个月未接受那他珠单抗治疗的患者中进行。在筛选时、每3个月和疑似复发时进行神经病学评价。在筛选时、第6个月、第12个月和第24个月进行MRI评价。主要终点为年复发率(ARR)。

中位年龄为37岁,中位病程为6.7年,基线时的中位EDSS分数为2.0。患者被随机分配接受0.5mg盐酸芬戈莫德(n=425)、1.25mg盐酸芬戈莫德(n=429)

或安慰剂(n=418)治疗最多24个月。研究药物的中位时间分别为0.5mg 717天、1.25mg 715天和安慰剂718.5天。

接受盐酸芬戈莫德治疗患者的年复发率明显低于接受安慰剂治疗的患者。关键次要终点为在持续3个月EDSS中根据至少从基线水平增加1.0(基线EDSS 5.5分的患者增加0.5)所测量的至3个月确证残疾进展的时间。相比安慰剂,接受盐酸芬戈莫德治疗的患者至3个月确证残疾进展的时间显著延迟。针对以上两个研究终点,0.5mg和1.25mg剂量之间并无显著差异。研究结果如表1和图1所示。

表1:研究D2301(FREEDOMS)的临床和MRI结果

GILENYA 0.5mg

N = 425

安慰剂 N=418

p-值

临床终点

年化复发率(主要终点)

0.18

0.40

< 0.001

没有复发的患者的百分比

70%

46%

< 0.001

残疾进展的风险比.

(9.5%CI)

0.70

(0.52, 0.96)

0.02

MRI终点

24个月内新发或增大的T2病灶中位(平均)数量

0.0 (2.5)

5.0 (9.8)

< 0.001

24个月时T1Gd增强病灶的中位(平均)数量

0.0 (0.2)

0.0 (1.1)

< 0.001

24个月内大脑体积的中位(平均)%变化

-0.7 (-0.8)

-1.0 (-1.3)

<0.001

临床终点的所有分析都是基于意向治疗分析集。MRI分析使用了可评估的数据集。

. 风险比是与安慰剂组相比,GILENYA发生残疾进展的相对风险的估计值。

图1: 至3个月确证残疾进展的时间-研究1(ITT人群)

完成研究FREEDOMS(D2301)的患者可选择参与剂量设盲的扩展研究D2301E1。核心研究中的920例患者参与扩展研究,并且所有患者均接受芬戈莫德治疗(331例继续0.5mg治疗,289例继续1.25mg治疗,155例从安慰剂转换为0.5mg组治疗,145例从安慰剂转换为1.25mg组治疗)。其中811(88.2%)例患者在扩展研究中至少随访18个月。0.5mg芬戈莫德暴露(核心+扩展研究)的最大累积暴露时间为1,782天。

在24个月扩展研究中,转换为0.5mg芬戈莫德后,核心研究中接受安慰剂治疗患者的年复发率下降55%(年复发率0.45,95%置信区间,0.32至0.62,p<0.001)。扩展研究期间,核心研究中接受0.5mg芬戈莫德治疗的患者的年复发率仍较低(扩展研究的年复发率为0.10,95%的置信区间0.070-0.128)。

研究D2302(TRANSFORMS)

研究D2302(TRANSFORMS)是一项1年、随机、双盲、双模拟、活性药物(β-1a干扰素)对照、III期研究,在过去6个月内未接受任何那他珠单抗治疗的RRMS患者中进行,允许在随机化之前使用干扰素-β或醋酸格拉替雷进行过治疗。

在筛选时、每3个月和疑似复发时进行神经学评估。在筛选时、12个月时进行MRI评价。主要终点为年复发率。

年龄中位数为36岁,病程中位数为5.9年,基线时的EDSS评分中位数为2.0。患者随机接受盐酸芬戈莫德 0.5 mg(N=431)、1.25 mg(N=426)或每周一次肌肉注射(IM)给药30 mcg干扰素β-1a(N=435)长达12个月。研究药物用药的中位时间为盐酸芬戈莫德 0.5 mg组365天、1.25 mg组354天和干扰素β-1a IM组361天。

盐酸芬戈莫德治疗组患者的年复发率明显低于干扰素β-1a IM治疗的患者。关键的次要终点为新发的和新扩大的T2病灶数量、EDSS持续3个月至少较基线增加1分(基线EDSS为5.5分的患者较基线增加0.5分)测定的至3个月确证残疾进展的时间。盐酸芬戈莫德治疗组患者的新发的和新扩大的T2病灶数量明显低于干扰素β-1a IM治疗的患者。在1年时,盐酸芬戈莫德和干扰素β-1a治疗的患者间3个月确证的残疾进展时间没有显著差异。与盐酸芬戈莫德的0.5mg剂量相比,1.25mg剂量没有产生额外的获益。此项研究的结果如表2所示。

表2:研究D2302(TRANSFORMS)的临床和MRI结果

GILENYA

0.5 mg

N = 429

干扰素β-1a

IM 30 mcg

N = 431

p-值

临床终点

年化复发率(主要终点)

0.16

0.33

< 0.001

没有复发的患者的百分比

83%

71%

< 0.001

残疾进展的风险比.

0.71

0.21

(95%CI)

(0.42,1.21)

MRI终点

12个月内新发或增大的T2病灶中位(平均)数量

0.0 (1.7)

1.0 (2.6)

0.002

12个月时T1 Gd增强病灶的中位(平均)数量

0.0 (0.2)

0.0 (0.5)

< 0.001

12个月内大脑体积的中位(平均)%变化

-0.2 (-0.3)

-0.4 (-0.5)

<0.001

临床终点的所有分析都是基于意向治疗分析集。MRI分析使用了可评估的数据集。

. 风险比是与对照组相比,GILENYA发生残疾进展的相对风险的估计值。

D2301和D2302研究的汇总结果显示,与性别、年龄、既往MS治疗和疾病活动定义的亚组对照相比,年复发率呈一致性并有统计学意义上的下降。

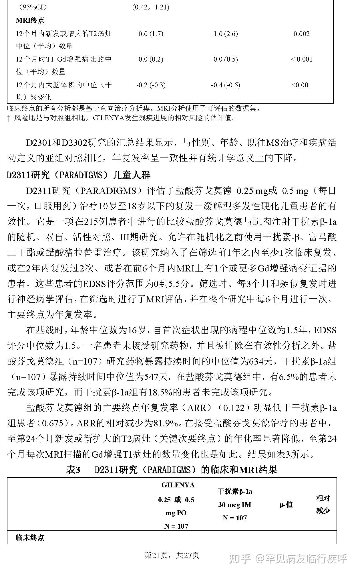
D2311研究(PARADIGMS)儿童人群

D2311研究(PARADIGMS)评估了盐酸芬戈莫德 0.25 mg或 0.5 mg(每日一次,口服用药)治疗10岁至18岁以下的复发-缓解型多发性硬化儿童患者的有效性。它是一项在215例患者中进行的比较盐酸芬戈莫德与肌肉注射干扰素β-1a的随机、双盲、活性对照、III期研究。允许在随机化之前使用干扰素-β、富马酸二甲酯或醋酸格拉替雷治疗。该研究纳入了在筛选前1年之内至少1次临床复发、或在2年内复发过2次、或者在前6个月内MRI上有1个或更多Gd增强病变证据的患者,这些患者的EDSS评分范围为0到5.5分。筛选时、每3个月和疑似复发时进行神经病学评估。在筛选时进行了MRI评估,并在整个研究中每6个月进行一次。主要终点为年复发率。

在基线时,年龄中位数为16岁,自首次症状出现的病程中位数为1.5年,EDSS评分中位数为1.5。一名患者未接受研究药物,并且被排除在有效性分析之外。盐酸芬戈莫德组(n=107)研究药物暴露持续时间的中位值为634天,干扰素β-1a组(n=107)暴露持续时间中位值为547天。在盐酸芬戈莫德组中,有6.5%的患者未完成该项研究,而干扰素β-1a组有18.5%的患者未完成该项研究。

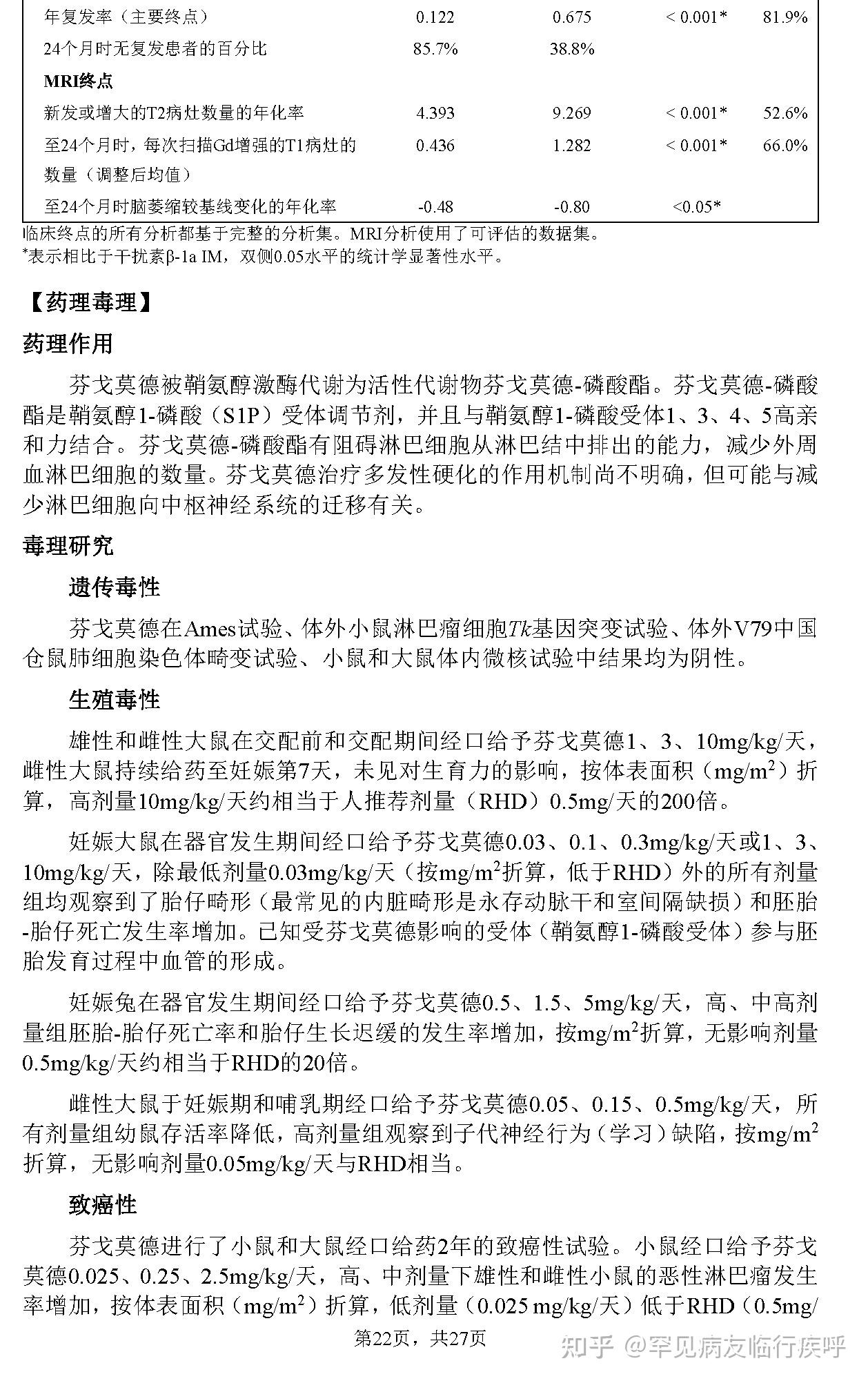
盐酸芬戈莫德组的主要终点年复发率(ARR)(0.122)明显低于干扰素β-1a组患者(0.675)。ARR的相对减少为81.9%。在接受盐酸芬戈莫德治疗的患者中,至第24个月新发或新扩大的T2病灶(关键次要终点)的年化率显著降低,至第24个月每次MRI扫描的Gd增强T1病灶的数量变化也是如此。结果如表3所示。

表3 D2311研究(PARADIGMS)的临床和MRI结果

GILENYA

0.25 或 0.5 mg PO

N = 107

干扰素β-1a

30 mcg IM

N = 107

p-值

相对减少

临床终点

年复发率(主要终点)

0.122

0.675

< 0.001*

81.9%

24个月时无复发患者的百分比

85.7%

38.8%

MRI终点

新发或增大的T2病灶数量的年化率

4.393

9.269

< 0.001*

52.6%

至24个月时,每次扫描Gd增强的T1病灶的数量(调整后均值)

0.436

1.282

< 0.001*

66.0%

至24个月时脑萎缩较基线变化的年化率

-0.48

-0.80

<0.05*

临床终点的所有分析都基于完整的分析集。MRI分析使用了可评估的数据集。

*表示相比于干扰素β-1a IM,双侧0.05水平的统计学显著性水平。

【药理毒理】

药理作用

芬戈莫德被鞘氨醇激酶代谢为活性代谢物芬戈莫德-磷酸酯。芬戈莫德-磷酸酯是鞘氨醇1-磷酸(S1P)受体调节剂,并且与鞘氨醇1-磷酸受体1、3、4、5高亲和力结合。芬戈莫德-磷酸酯有阻碍淋巴细胞从淋巴结中排出的能力,减少外周血淋巴细胞的数量。芬戈莫德治疗多发性硬化的作用机制尚不明确,但可能与减少淋巴细胞向中枢神经系统的迁移有关。

毒理研究

遗传毒性

芬戈莫德在Ames试验、体外小鼠淋巴瘤细胞Tk基因突变试验、体外V79中国仓鼠肺细胞染色体畸变试验、小鼠和大鼠体内微核试验中结果均为阴性。

生殖毒性

雄性和雌性大鼠在交配前和交配期间经口给予芬戈莫德1、3、10mg/kg/天,雌性大鼠持续给药至妊娠第7天,未见对生育力的影响,按体表面积(mg/m2)折算,高剂量10mg/kg/天约相当于人推荐剂量(RHD)0.5mg/天的200倍。

妊娠大鼠在器官发生期间经口给予芬戈莫德0.03、0.1、0.3mg/kg/天或1、3、10mg/kg/天,除最低剂量0.03mg/kg/天(按mg/m2折算,低于RHD)外的所有剂量组均观察到了胎仔畸形(最常见的内脏畸形是永存动脉干和室间隔缺损)和胚胎-胎仔死亡发生率增加。已知受芬戈莫德影响的受体(鞘氨醇1-磷酸受体)参与胚胎发育过程中血管的形成。

妊娠兔在器官发生期间经口给予芬戈莫德0.5、1.5、5mg/kg/天,高、中高剂量组胚胎-胎仔死亡率和胎仔生长迟缓的发生率增加,按mg/m2折算,无影响剂量0.5mg/kg/天约相当于RHD的20倍。

雌性大鼠于妊娠期和哺乳期经口给予芬戈莫德0.05、0.15、0.5mg/kg/天,所有剂量组幼鼠存活率降低,高剂量组观察到子代神经行为(学习)缺陷,按mg/m2折算,无影响剂量0.05mg/kg/天与RHD相当。

致癌性

芬戈莫德进行了小鼠和大鼠经口给药2年的致癌性试验。小鼠经口给予芬戈莫德0.025、0.25、2.5mg/kg/天,高、中剂量下雄性和雌性小鼠的恶性淋巴瘤发生率增加,按体表面积(mg/m2)折算,低剂量(0.025 mg/kg/天)低于RHD(0.5mg/

天)。大鼠经口给予芬戈莫德0.05、0.15、0.5、2.5mg/kg/天,未观察到肿瘤增多,按体表面积(mg/m2)折算,高剂量(2.5mg/kg/天)约相当于RHD的50倍。

幼龄动物毒性

幼龄大鼠从离乳至性成熟经口给予芬戈莫德0.3、1.5、7.5 mg/kg/天,所有剂量组均出现骨密度和持续神经行为障碍(声音惊跳反射改变)的变化,高剂量组的雌性大鼠和所有剂量组雄性大鼠性成熟延迟。在给予芬戈莫德的幼龄大鼠中观察到的骨变化与报道的S1P在调节骨矿物质稳态中的作用一致。

当大鼠从新生仔期至性成熟经口给予芬戈莫德0.5、5mg/kg/天,两个剂量组均观察到T细胞依赖性抗体反应显著降低,在给药结束后6~8周,这种影响尚未完全恢复。

未确定幼龄动物不良发育影响的无影响剂量。

其他毒性

在两种不同种系大鼠、犬和猴中观察到了肺毒性。主要发现包括肺重量增加,伴平滑肌肥大、肺泡过度膨胀和/或胶原增加。在所有种属中剖检时均观察到肺萎陷不足或缺乏,通常与显微镜下变化相关。在大鼠和猴经口给药长期给药试验中,所有剂量下均观察到肺毒性。按mg/m2折算,大鼠2年致癌性试验中最低剂量0.05 mg/kg/天与RHD相当,猴39周重复给药毒性试验中最低剂量0.5 mg/kg/天约相当于RHD的20倍。

在猴52周经口给药试验中,伴随氯胺酮给药、剂量为3和10 mg/kg/天时观察到呼吸窘迫,受影响最大的动物变得缺氧并需要增氧。由于氯胺酮通常与呼吸抑制无关,因此将这种影响归因于芬戈莫德。在随后进行的一项大鼠试验中,氯胺酮呈现出对芬戈莫德的支气管收缩作用的增强作用。这些发现与人体的相关性尚不清楚。

【药代动力学】

吸收

芬戈莫德的Tmax为12-16小时。表观绝对口服生物利用度为93%。

食物摄入不会改变芬戈莫德或芬戈莫德-磷酸酯的Cmax或AUC。因此,盐酸芬戈莫德的服用不需要考虑用餐时间。

每日一次给药后,在1至2个月之内达到稳态血药浓度。稳态血药浓度比初次剂量下的水平高近10倍。

分布

芬戈莫德主要分布于红细胞中(86%)。血细胞中芬戈莫德-磷酸酯的摄入小于17%。芬戈莫德和芬戈莫德-磷酸酯的蛋白质结合率>99.7%。芬戈莫德和芬戈莫德-磷酸酯的蛋白结合不会因肾损害或肝功能不全而改变。

芬戈莫德广泛分布于身体各组织,分布容积约为1200 ±260 L。

代谢

芬戈莫德在人体中的生物转化主要通过三种途径发生:通过可逆立体选择性磷酸化作用生成具有药理学活性的芬戈莫德-磷酸酯(S)-对映异构体;通过主要由细胞色素P450 4F2(CYP4F2)和可能的其他CYP4F同工酶催化的氧化生物转化然后经脂肪酸样降解为无活性代谢物;通过形成无药理活性的芬戈莫德非极性神经酰胺类似物。

CYP4F2的抑制剂或诱导剂以及可能的其他CYP4F同工酶可能改变芬戈莫德或芬戈莫德-磷酸酯的暴露量。体外肝细胞CYP3A4的强诱导研究表明,CYP3A4可能参与了芬戈莫德代谢。

单次口服[14C]芬戈莫德后,根据其在给药后816小时占总放射性标记成分的AUC占比来判定,血液中主要的芬戈莫德相关成分为:芬戈莫德(23.3%)、芬戈莫德-磷酸酯(10.3%)和无活性代谢物[M3羧酸代谢物(8.3%)、M29神经酰胺代谢物(8.9%)和M30神经酰胺代谢物(7.3%)]。

消除

芬戈莫德的血液清除率为6.3.2.3L/h,平均表观终末半衰期(t1/2)为6-9天。在终末期芬戈莫德-磷酸酯的血液水平与芬戈莫德平行下降,两者的半衰期类似。

口服给药后,约81%的剂量以非活性代谢物通过尿液缓慢排泄。芬戈莫德和芬戈莫德-磷酸酯不经尿液排泄,但是粪便中的主要成分,排泄量分别小于剂量的2.5%。34天后,给药剂量的回收率为89%。

特殊人群

儿童患者

10岁至18岁以下的儿童MS患者中芬戈莫德-磷酸酯(芬戈莫德-P)浓度中位数为1.10 ng/mL,而成人MS患者为1.35 ng/mL。

老年患者

消除的机制和群体药代动力学的结果表明,不需要调整老年患者的剂量。然而,65岁以上患者的临床经验有限。

性别

性别对芬戈莫德和芬戈莫德-磷酸酯药代动力学没有具临床意义的影响。

人种

由于临床研究中非白人患者数量较少,因此无法对人种对芬戈莫德和芬戈莫德-磷酸酯药代动力学的影响进行充分评估。

肾功能不全

在患有严重肾功能不全的成年患者中,芬戈莫德的Cmax和AUC分别增加了32%和43%,而芬戈莫德-磷酸酯的Cmax和AUC分别增加了25%和14%,而表观消除半衰期无变化。基于这些发现,盐酸芬戈莫德 0.5 mg剂量水平适用于成人肾功能不全患者。盐酸芬戈莫德 0.25 mg和0.5 mg适用于患有肾功能不全的儿童患者。

2种代谢物(M2和M3)的全身暴露分别增加3倍和13倍。这些代谢物的毒性尚未得到完全研究。

尚未对轻度或中度肾功能不全患者进行研究。

肝功能不全

在轻度、中度或重度肝功能不全(Child-Pugh A、B和C级)的受试者中,未观察到芬戈莫德 Cmax的变化,但这些患者中芬戈莫德的AUC0-∞分别增加了12%、44%、103%。在重度肝功能不全患者(Child-Pugh C级)中,芬戈莫德-磷酸酯的Cmax降低了22%,AUC0-96小时降低了29%。未评估患有轻度或中度肝功能不全的患者中芬戈莫德-磷酸酯的药代动力学。芬戈莫德的表观消除半衰期在轻度肝功能不全的受试者中没有变化,但在中度或重度肝功能不全的患者中延长了约50%。

应密切监测严重肝功能不全患者(Child-Pugh C级),因为其不良反应的风险更大。

无需调整轻度或中度肝功能不全患者的用药剂量(Child-Pugh A级和B级)。

【贮藏】

25℃以下干燥处保存。

【包装】

PVC/PVDC/Alu泡罩包装,14粒/板,2板/盒。

【有效期】

24个月

【执行标准】

进口药品注册标准JX20120049

【进口药品注册证号】

进口药品小包装注册证号:H20190044

进口药品大包装注册证号:H20191019

【分包装批准文号】

国药准字J20190024

【药品上市许可持有人】

名 称:Novartis Pharma Schweiz AG

注册地址:6343 Risch, Switzerland

【生产企业】

企业名称:Novartis Pharma Stein AG

生产地址:Schaffhauserstrasse, 4332 Stein, Switzerland

【分包装厂】

名 称:北京诺华制药有限公司

地 址:北京市昌平区永安路31号

境内联系机构

名 称:北京诺华制药有限公司

地 址:北京市昌平区永安路31号

邮政编码:102200

联系方式:***6213132

***8101555 (座机拨打)

传 真:01065057***

网 址: novartis.com.cn

多发性硬化药物说明书Fingolimod芬戈莫德Gilenya®捷灵亚®说明书旧版2021.4.16 [1]

盐酸芬戈莫德胶囊说明书MS多发性硬化Fingolimod Hydrochloride Capsules捷灵亚®GILENYA®DMT请仔细阅读说明书并在医师指导下使用2021.4.30诺华说明书研究 [2]

参考

  1. ^ 多发性硬化药物说明书Fingolimod芬戈莫德Gilenya®捷灵亚®说明书旧版2021.4.16 https://zhuanlan.zhihu.com/p/456764607
  2. ^ 盐酸芬戈莫德胶囊说明书MS多发性硬化Fingolimod Hydrochloride Capsules捷灵亚®GILENYA®DMT请仔细阅读说明书并在医师指导下使用2021.4.30诺华说明书研究 https://zhuanlan.zhihu.com/p/610902449
编辑于 2023-03-03 03:17 ・IP 属地四川

文章被以下专栏收录