首发于 电气工匠
注册电气工程师基础考试经验分享

注册电气工程师基础考试经验分享

看到很多人在问注册电气工程师基础考试的问题,于是进行了一个整理,分报考条件、考试内容、备考经验三部分介绍。并附带基础考试指导书,希望对大家有所帮助。

链接: pan.baidu.com/s/1xcDXe_

提取码:c1x4

  1. 报考条件

具备以下条件之一者,可申请参加基础考试:

(一)取得本专业(指电气工程、电气工程自动化专业)或相近专业(指自动化、电子信息工程、通信工程、计算机科学与技术专业)大学本科及以上学历或学位。

(二)取得本专业或相近专业大学专科学历,累计从事电气专业工程设计工作满1年。

(三)取得其他工科专业大学本科及以上学历或学位,累计从事电气专业工程设计工作满1年。

基础考试合格,并具备以下条件之一者,可申请参加专业考试:

(一)取得本专业博士学位后,累计从事电气专业工程设计工作满2年;或取得相近专业博士学位后,累计从事电气专业工程设计工作满3年。

(二)取得本专业硕士学位后,累计从事电气专业工程设计工作满3年;或取得相近专业硕士学位后,累计从事电气专业工程设计工作满4年。

(三)取得含本专业在内的双学士学位或本专业研究生班毕业后,累计从事电气专业工程设计工作满4年;或取得相近专业双学士学位或研究生班毕业后,累计从事电气专业工程设计工作满5年。

(四)取得通过本专业教育评估的大学本科学历或学位后,累计从事电气专业工程设计工作满4年;或取得未通过本专业教育评估的大学本科学历或学位后,累计从事电气专业工程设计工作满5年;或取得相近专业大学本科学历或学位后,累计从事电气专业工程设计工作满6年。

(五)取得本专业大学专科学历后,累计从事电气专业工程设计工作满6年;或取得相近专业大学专科学历后,累计从事电气专业工程设计工作满7年。

(六)取得其他工科专业大学本科及以上学历或学位后,累计从事电气专业工程设计工作满8年。

截止到2002年12月31日前,符合下列条件之一者,可免基础考试,只需参加专业考试:

(一)取得本专业博士学位后,累计从事电气专业工程设计工作满5年;或取得相近专业博士学位后,累计从事电气专业工程设计工作满6年。

(二)取得本专业硕士学位后,累计从事电气专业工程设计工作满6年;或取得相近专业硕士学位后,累计从事电气专业工程设计工作满7年。

(三)取得含本专业在内的双学士学位或本专业研究生班毕业后,累计从事电气专业工程设计工作满7年;或取得相近专业双学士学位或研究生班毕业后,累计从事电气专业工程设计工作满8年。

(四)取得本专业大学本科学历或学位后,累计从事电气专业工程设计工作满8年;或取得相近专业大学本科学历或学位后,累计从事电气专业工程设计工作满9年。

(五)取得本专业大学专科学历后,累计从事电气专业工程设计工作满9年;或取得相近专业大学专科学历后,累计从事电气专业工程设计工作满10年。

(六)取得其他工科专业大学本科及以上学历或学位后,累计从事电气专业工程设计工作满12年。

(七)取得其他工科专业大学专科学历后,累计从事电气专业工程设计工作满15年。

(八)取得本专业中专学历后,累计从事电气专业工程设计工作满25年。或取得相近专业中专学历后,累计从事电气专业工程设计工作满30年。

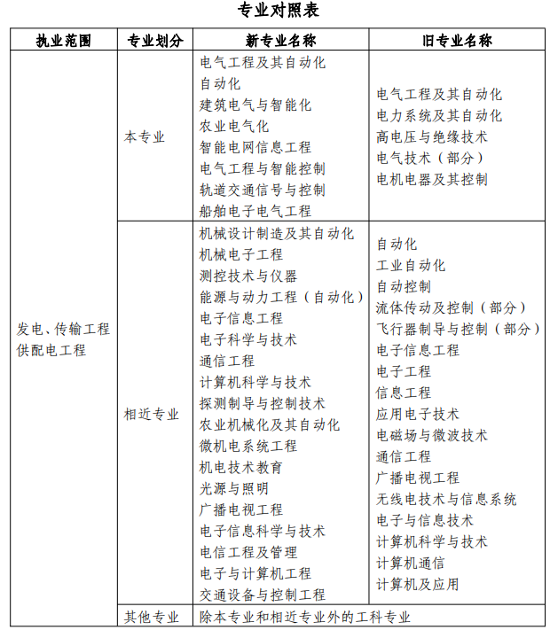
新旧专业对照表,如下:

2.考试科目

基础课考试已经分供配电和发输电方向了,一定要选正确!! 基础课考试分为公共基础和专业基础,均为选择题,只需要在答题卡选择正确选项即可,合格标准为上下午合计132分。

公共基础在上午进行,考试科目如下:高等数学(包括现代、概率论)、物理、化学、理论力学、材料力学、流体力学、信号与信号基础(包括模电和数电)、计算机应用基础、工程经济、法律法规、电气技术基础。

各科目所占分值如下:

Ⅰ.工程科学基础(共78题)

数学基础 24题

物理基础 12题

化学基础 10题

理论力学基础 12题

材料力学基础 12题

流体力学基础 8题

Ⅱ.现代技术基础(共 28 题)

电气技术基础 12 题

信号与信息基础 6题

计算机基础 10题

Ⅲ.工程管理基础(共 14 题)

工程经济基础 8 题

法律法规6题

注:试卷题目数量合计120题,每题1分,满分为120分。考试时间为4小时。

专业基础在下午进行,共60个,每题2分,满分120分,考试科目如下:电路与电磁场、模电、数电、电气工程基础(高电压、电力系统分析、电机学等)

上下午合计132分为合格。

3.备考经验

1、复习的重点

上午考试高数是重点,占分比较多,一定要吃透,基础太差的朋友可以网上搜一下视频,有助于理解。工程经济、法律法规、计算机基础这些就是记忆,不用多说。三大力学,建议放弃流体力学,材料力学直接记忆真题(当年我直接压中8道题目)。化学、物理、模电、数电都是高中和大学基础的内容,看看真题和复习教材,完全可以应对。

下午考试重点的是电路,占了接近1/3的分数,建议网上找一些大学电路的视频,一定要理解。电机学比较难,建议放弃。高电压、电力系统分析、电工基础这些内容建议看一下复习资料和网上的视频资料,也相对容易一些。模电和数电看个人基础吧,基础太差的,就放弃,我当时这两科得了0分。总体来说,下午只要电路做好了,其他的对几个题目就完全够了。

2.备考时间

每个人的情况不同,我参考时,准备了半年,考了81+70,而我妹妹,准备一周,考了189.所以还是要看自己的基础,建议准备4~6个月。

3、备考资料

基础课考试比较简单,完全没有必要参加辅导班,主要备考资料包括:历年真题,《注册电气工程师职业资格考试复习教程》天津大学出版社,重点科目的大学教材。把这些资料搞懂,应对考试完全有富余了。

可以买两套不同的真题,应为真题中存在错误解析,两套真题对比着做,可以少走弯路。

4.题型、及应试技巧

基础考试均为单相选择题,不许写出计算过程,只要把答案涂到答题卡即可。因此,如果我们最后没有做完的情况下,可以蒙一波,全部蒙一个选项,或者排除法进行做题,至少对几个。

编辑于 2019-12-10 16:42

文章被以下专栏收录

    电气工匠

    探讨电力工程技术;交流注册电气考试经验。