如何设计组织结构?

01 背景

由于客户需求的变化和增加、互联网的冲击以及企业之间的高度竞争,企业要想在竞争中处于不败之地,就需要制定明确的企业战略,并通过组织结构的设计和调整优化实现目标战略。到目前为止,大多还是针对企业存在的问题和影响企业的因素对组织结构进行修修补补,还没有一套完整科学的方法来指导进行组织设计和优化。基于企业的存在是为顾客创造价值,通过业务价值链的梳理和分析,能够比较系统的解释组织目标是如何通过组织结构设计和分工来实现和达成。

02 为什么要进行组织结构设计与变革

由于新初创公司规模和结构不复杂,基本不需要太费精力进行设计,反倒是发展到一定阶段后公司需要进行组织结构变革,无非就是外部因素和内部因素的交集产生矛盾,激发出来的不满和碰撞。

一、外部因素:

1、顾客:随着社会的发展,顾客变的逐渐成熟,进而对产品和服务的要求也不断提高,要在激烈的竞争环境下生存,企业就要研究这些顾客变化,不断提高顾客的满意度,这样就会建立起以顾客为导向的组织结构和工作流程;

2、资源供应方:任何企业都不是孤立存在的,企业的经营离不开资金资源、原材料、人力资源、信息资讯等等基本资源要素,企业的生产经营活动必须能得到资源供应者的有效协助才能顺利开展,所以资源供应者如风险投资商、银行、供应商等的组织、政策等的变动会导致企业的组织的调整,特别是对资源供应者依赖性很强的企业;

3、竞争者:业从创建的那一天就意味着必须要面对竞争,竞争环境的变化,主要竞争者的战略调整,竞争举动等都可能要引起企业的重视,为了在竞争中求得胜利,企业很可能通过组织变革来应对挑战;

4、技术发展:科学进步引起产品升级换代,技术革新导致的产业结构变化,这就要求企业必须做出相应的组织调整。特别是信息技术在管理中的应用和升级,为了适应信息技术在企业管理中的应用和升级,企业就必须调整组织结构,优化业务处理流程;

5、利益相关方:由政府、行业协会等组织出台的一些新法规、新政策,这些会直接导致企业进行组织调整。

二、内部因素

1、战略需求:战略决定结构。企业战略调整和新战略目标的实现,都需要有与之相适应的组织结构;

2、成长需要:根据企业生命周期理论,企业在创建后,由于外部及本身的原因,企业必然要争取成长壮大,企业成长的过程就是企业生理周期的变迁过程,企业处在不同的生命周期,需要有不同的组织结构与之相配套;

3、管理模式转变:如推行现代企业制度的法人治理结构,决策层的人事变动及企业股权结构的变更而导致的管理方式的改变,势必会对组织进行调整;

4、员工素质和组织文化:企业员工结构改变;员工素质及理念的改变,如:学历、经验、技能、工作态度、作风、期望值、价值观等发生变化;人员数量、规模的增减等都会是企业组织变革的动因。

03 组织结构定义

组织结构定义:企业组织结构是一个组织内部各构成部分或各部分之间所确立的关系形式。它是为实现企业总目标,对其各个部门、岗位、人员及其责权关系,以及人力流、物流、资金流、信息流等要素有机排列与组合方式的总称,它涉及组织层次的划分、组织机构的设置、各部门之间分工与协作的相互关系等。企业组织结构是企业组织机制赖以生存的基础。

组织结构是一个思考框架,帮助组织系统把庞大的任务和目标分解成不同部门、层级和职位能完成的任务和职责。

组织结构的核心问题:

分工:将任务进行细分,形成二级任务和目标,分配给不同层级、不同部门的职位的人去执行;通过工作分工进行工作组合和整合,交付客户产品和服务;

整合:确保企业内不同部门、层级和岗位朝着同一个目标努力。

世界上不存在完美和最优的组织结构,在特定时间、特定环境下适合于特定的任务,任何改动都会带来正面或负面的后果,就像我们玩的游戏“打地鼠”一样,需要去平衡。

在选择何种模式进行组织结构设计的时候,优先考虑的是业务模式匹配组织结构,组织模式也是基于组织所期望的行为模式,在实践中,大部分企业都是混合型组织,很少一直使用单一模式进行组织设计与调整。

组组结构不同于组织法律结构,法律结构考虑的是公司资产或股东权益来进行设计的;组织结构首先看的是汇报结构关系(汇报线),组织管控是通过业务汇报线,业绩考核线和关键岗位的任免机制来实现的。

04 组织结构的关系

组织结构的横向关系是通过业务价值链进行分工而来。



组织结构的纵向关系:



组织的管理架构:




05 影响组织结构设计的要素



在组织结构设计中,影响组织结构设计的主要要素为:

一、复杂程度和发展阶段

复杂程度包括了公司战略、公司文化和组织能力等方面的影响。

人与产品一样,企业发展也有一个生命周期,即初创阶段、集体阶段、规范阶段、精细阶段。在不同的发展阶段,企业的组织结构也具有不同特征。在初创阶段,企业主要集中精力于开发产品与市场,企业规模不大,组织结构简单,随机分工,简单科层,弹性控制;集体阶段,伴随企业成长,进行专业化分工,权力科层化,集体化分权,非正规控制;规范阶段,组织进行职能化分工,集权化决策,规章制度化;精细阶段,编制、流程、层级、幅度固化,出现官僚化和多业务单元。

二、组织外部环境

企业所处的外部环境包括区域企业发展水平、政府扶持力度、城市综合环境等诸多因素,可以分为三大类:安定的、变化的和动荡的。安定环境下,企业的目标顾客消费偏好相对固定,很少有新技术突破,企业组织结构相对固定,分工严密,权责分明,强调集权与控制,弹性变化小;变化环境下,市场需求、竞争战略、广告宣传等发生改变时,由于这些改变有一定持续性,企业组织结构的设计稍加灵活即可;动荡环境是指未能预期和预测到变动而形成的环境,如新竞争对手的出现、新竞争战略、新技术的突破等,动荡环境具有不确定性和非经常性。组织的任务会经常变动,则专业化分工不能太细职员所承担的任务应有一定的宽度。

三、组织规模

组织规模对组织结构的影响非常关键,组织人员数量对组织结构的影响是决定性的。

在组织发展的不同阶段,组织规模的影响是不同的。在初创期,企业把主要精力集中于开发产品与市场,企业规模不大,组织结构相对简单;在成长期,伴随着企业的成长,开始划分职能部门以提高专业性和效率;在成熟期,成功的企业开始意识到仅有集权而无分权,不能获得更大的成功,于是分权开始产生。授权后各部门协同能力降低,总部管理失控。一般来说组织人员的数量越多,组织规模越大,组织的标准化程度和规章制度的健全程度也就应当越高,专业化分工的程度也就应当越细,分权化的程度也就应当越大。组织的规模与组织的专业化、规范化成正相关关系,而与集权成负相关关系。

关于集权与分权:

关于组织集权与分权,就是时钟一样的“钟摆”原理,在集权与分权中来回波动,企业业务增长慢的时候就要集权,增长快就要分权。随着技术的发展和进度,一代人能力更强一代人,未来趋势分权大于集权,授权增多。



06 组织结构设计方法

组织结构设计主要分为三步,即澄清组织战略明确关键组织能力;调整和优化组织结构;明确未来组织结构调整路线图。

一、澄清组织战略和明确关键组织能力

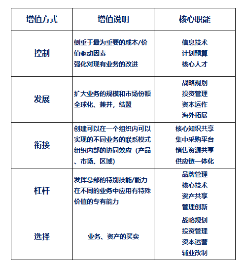
1、组织战略解读和组织能力明晰:总体方向(愿景使命价值观/公司业务模式/公司价值价值定位/业务增长模式/战略目标/发展阶段)---关键能力(核心竞争力/其他支撑能力)---组织结构(组织架构/人才规划)

逻辑:组织战略目标(SWTO分析/产品/销售/财务/品牌/渠道/定性定量目标)——业务价值链梳理——关键能力地图——组织架构设计元素

战略驱动因素与关键职能关系对应图:



组织战略澄清工具1:


根据组织目前现状,通过哪些途径可以到达未来远景目标,也就是3-5年的目标,有些组织说达到多大规模,对不起,这不是战略,可以按照财务和非财务指标来进行衡量。可以采用高管访谈的方式,梳理现状和目标场景进行分析,也有人叫做战略解码共同看见环节,制定几套方案,也就是路径1或路径2可以达到,或者更多的方案,分析挑战和痛点在哪里,清楚路径上的障碍达成未来远景。

组织战略澄清工具2:



业务模式是指业务是零售还是批发,业务外包还是自动化运作,是战略背后的参数;例如销售模式、运营模式、资本模式以及目标、能力全部都写出来,分析优缺点后再进行选择;

价值定位是指组织凭什么领先其他企业,赢竞争对手取得领先优势,价值定位一般长期不会变化,例如产品领先、成本领先或客户管理领先等;

增长途径是指从哪里地方取得突破和破局取得业务增长,可能每年都会发生变化;从产品、客户、地域三个维度部门到分部门进行梳理和分解;

战略目标是指组织发展里程碑和时间表,什么节点做什么事情;

核心竞争力是指业务战略的以什么方式赢,例如产品领先、成本领先或客户管理领先;

支撑力是指现有的运营痛点是什么?短板在哪里?基本能力是什么以及重要陈低估和优先级;

组织架构调整要看上面的关键能力是否可以用通过组织结构调整和布局可以解决,不是所有短板都是可以通过组织架构调整的,需要现解决障碍然后在安排优先级;

到了人力资源板块,就比较轻车熟路了。很多人做OD,首先就是想改组织架构,如果可以提高组织人才质量,调整KPI,调整激励措施等方式解决组织能力,就不一定需要调整组织架构。

组织战略澄清工具3:




二、调整和优化组织结构

1、管控模式:管控模式核心是广度、深度、手段。

广度:不同的业务单元之间,不同的部门,上下层级之间,到底谁该管什么?不管什么?主要是结合管理的需要和可能来确定,确定各层级的定位、管控的范围以及承担什么样的责任和权力。

深度:管多深?管到什么程度?是集团总部统一制订流程和标准,各业务单元执行?还是集团总部只提供指导意见,其余都由业务单元自行根据实际情况安排?

手段:通过什么手段来管?通过什么管控的平台?集团管控的流程是什么?究竟采取什么样的财务、人力资源、IT等方面的管控手段?需要什么样的相关配套制度?主要是系统、机制、权限。

可以根据战略驱动因素和战略地位和从属关系,基于运营模式确定公司的管控模式:



Key:选择什么样的管控模式,主要参考两个维度:风险可控程度和响应速度。

不同的管控模式,总部对各业务单元的重点和深度也不一样,例如:



Key:集团是否管控关键因素:价值是否最大化,发展/杠杆是最优化模式。



2、混合型组织和矩阵





矩阵式组织有很多,这里就举例产品与职能矩阵用以说明。

3、管控流程:公司战略对组织设计的影响远大于流程对组织设计的影响,正所谓:“结构效率优先于运营效率”。公司有什么样的战略目标,就会根据目标来搭建相应的总部架构;公司中的中下层部门或者岗位,承担着战略的实施或者执行的角色,他们的职责基本上是围绕着工作流程来开展的,所以中下层部门的组织架构,更多的会受到管理与运营流程的影响。基于业务流程价值条件按照APQC流程框架层层分解进行流程设计;



基于业务价值链进行横纵向管理层级的设计。

流程梳理工具1:



流程梳理工具2:



流程梳理工具3:



4、组织模式:每个组织都利用不同的组织模式来支持其经营战略并获取竞争优势,其中三种基本的组织模式包括:

职能型: 公司按照价值链上的不同环节进行组织,每个职能部门提供专业的服务,基本不存在职能的重复。

市场/客户/产品型: 公司的各个业务部门围绕相互独立的客户群或产品/市场来组织,每个部门都是一个利润中心,每个部门内部都有专业职能来支持业务或者运营的需要。

矩阵型: 公司部门按照二维或多维来组织。矩阵型可以是各种可能组合,如产品和职能,客户群和职能,地区市场和产品等等。这个模式是目前大多数企业所采用的模式。


目前大部分公司随着业务的多元,很少采用一种组织模式进行业务支持,大多都是几种模式的组合使用,常见类型如下:

①职能型:高度专业化和标准化,协调成本高,对外反应慢;

②区域/市场/客户型组织结构:对市场、客户反应快,产品开发速度快,运作流程效率高;职能重叠;

③矩阵型:大部分企业采用;

④项目型:类似麦肯锡

⑤流程型:生产制造型公司、电影公司

⑥组合型:产品/职能;客户与职能

⑦平台型:阿里巴巴



三、明确未来的组织结构调整路线图

1、职能职责:横向纵向分工:横向基于业务价值链专业职能分工,根据产业链中企业所在的位置,设计完成业务逻辑的主价值链功能和保障主价值链运行的辅助价值链功能,对相应部门进行重要程度排序,而后对部门岗位进行轻重先后排序。

2、纵向基于管理层级制的分工,对纵向部门和岗位的责权利进行定位,管什么?不管什么?管到什么程度?进行区分界定,输出部门定位、部门职责、岗位职责。

3、总部功能定位设计:基于对未来和对系统效率负责,建立总部大脑中枢,设计符合公司实际的管控模式总部。

4、组织结构主维度:组织结构的变化和设计,一定是基于公司不断接近消费者、更加精准而快速满足消费者需要的过程中在调整,从“产品供应链”转向“需求价值链”是大势所趋。

5、组织结构优化:组织结构更加扁平,减少不必要的管理层级;组织结构中出现跨越正式部门的功能型组织;加强企业文化的建设,增加结构的务虚功能;设置风险对冲结构强化组织的抗风险能力和惰性防止僵化;大组织中保持小组织的灵活和肌体完整(如韩都衣舍)。

07 关于前台和中台

时代在进步,业务模式和协同也在发生变化,很多平台型组织结构都在发展变化和调整创新,更加敏捷性的重视在分工前提下协同共享以提高效率和响应速度,这里聊聊关于前台和中台。

先一起来看几个例子:

1、阿里巴巴在业务的不断催化滋养下,将技术和业务能力整合沉淀出一套综合能力平台,具备了中台(业务平台)对前台业务变化及创新的快速响应能力。



2、海尔推进平台化组织的转型,提出了“平台⾃营体⽀撑⼀线⾃营体”的战略规划和转型⽬标。构建了“⼈单合一”、“⽤户付薪”的创客文化,将平台化提高到组织⾼度。





3、腾讯强大的中台是敏捷的前端的前提,也是迈向赋能型组织的重要一步。技术中台不仅在企业内部提供共享的技术、数据、产品和标准,针对必须长期投资的基础技术,比如搜索、算法、图像识别、语音、定位等,又能化身为企业内创新研究院,结合业务场景进行深入研发。



4、不同企业不同中台模式



从事企业管理的人都知道,企业管理很多理论和实践最早都来自军队和体育竞技项目,前台和中台概念最早也来自于美军。本来有前台、中台和后台,只是在实践中,为了在分工前提下提高协同和效率,把后台融入了中台而已,也就类似于很多组织在搭建的共享中心,很多组织叫小前台、大中台结构。

定义:

前台:由各类前台系统组成的前端平台。每个前台系统就是一个用户触点,即企业的最终用户直接使用或交互的系统,是企业与最终用户的交点。

中台:为前台而生的平台(可以是技术平台,业务能力甚至是组织机构),它存在的价值就是更好的服务前台规模化创新,进而更好的响应服务引领用户,使企业真正做到自身能力与用户需求的持续对接。

“小前台+大中台”的运营模式,就是美军的“特种部队(小前台)+航母舰群(大中台)”的组织结构方式,以促进管理更加扁平化。十几人甚至几人组成的特种部队在战场一线,可以根据实际情况迅速决策,并引导精准打击。而精准打击的导弹往往是从航母舰群上发射而出,后方会提供强大的侦查火力后勤支援。所以如果中台没有办法承接前线的需求,前线就会不认可它服务的价值。

为什么要搭建中台加强腰部力量,理由如下:

1、信息共享:随着公司的发展壮大,许多业务部门内提供基础支持的工作可能会有很大程度上的重复。比如两个相互独立的业务部门同时开发产品,两个团队很可能在同时开发同样的功能,重复解决同样技术问题,信息不能共享,导致许多资源被浪费。

2、解决创新:随着公司部门也越来越多,分工越来越细,某个员工为了创新,需要协调研发,产品及运营等多个部门,沟通过多,创新成本已经非常高,无法适应客户敏捷性需求和突破性新兴业务的需求。

搭建中台或共享中心有啥好处和价值:

1、重复利用。通过耦合的服务带来业务的重复使用,不必为不同的前端业务开发各自对应的相同或者类似的服务。

2、互相滋养。服务需要被滋养,不停的滋养,才能从最初仅提供单薄业务功能的服务内容逐渐成长为企业最为宝贵的隐性资产和组织核心能力,而这一切又来源于组织新兴业务的不断突破和业务需求,两者进行相互滋养和成长。

3、助推创新。创新不是一件容易的事情,可能导致投入成本大,开发周期长,可能等你开发完了,商机已经被别人抢占了。而共享服务平台中的诸多服务是经过清晰的沉淀,可以通过重新编排、组合,快速的响应市场,达成创新。

当然中台建设是一个细致、复杂、漫长的过程,绝不可能一蹴而就。

08 如何判断组织设计的是否合适

1、组织结构设计要符合《公司法》等现代企业管理制度的相关要求;

2、部门与职能设置的独立性、价值产出和饱和度;

3、内部流程运行符合公司主营业务条线的要求和运行高效,能否让公司目标和战略和能力能够匹配;

4、内部沟通关系涉及的横向和纵向关联是否便利;

5、风险管控:重要关键环节是否有管控点;

6、责任管控;组织设计是否方便责任检验;

7、效率和成本:组织设计是否效率优先,结构效率大于运营效率;成本是否可控,挑成本比较低的进行设计;

8、客户响应:组织结构是否最大程度的响应客户需求;

9、结构效率优与运营效率,跟竞争对手相比是否有优势;

10、敏捷性:面对不确定性的未来保持弹性,灵活的适应动态变动,保持创新和灵活性。

11、流程诊断工具:


12、组织结构诊断工具:



Part 9 组织结构设计的注意事项

1、在组织结构设计过程中要遵循以下原则:一个上级、责权利一致、既无重叠又无空白、服从、逐级、相互服务、相互制约的原则。

2、确定管理幅度与管理层级:管理幅度与管理层级是组织设计过程中两个重要的参数,这两个参数在组织规模确定的情况下是成反比的,管理幅度越宽则管理层级越少,反之,管理幅度越窄则需要的管理层级就越多。

3、在设计管理幅度与管理层级过程中,还应对人员的工作能力、工作内容和性质、工作条件、组织环境等因素进行综合考虑,以匹配企业的实际、满足企业的战略需要。

4、组织结构需要清晰地设计出沟通线、控制线、责任线和权力线,其中权力线和责任线是组织结构的纵向安排,沟通线和控制线是组织结构的横向安排。组织结构的纵向设计是界定权力指令的,同时也就界定了责任和权限;组织结构的横向设计界定了如何沟通,界定了如何控制公司资源。

5、组织结构设计应该以公司的主营业务为标准,比如说公司是销售公司,那么主业务线是销售系统,其他的都是辅助线;如果公司是制造公司,那么主要业务条线是制造系统,这个时候销售系统变成了辅助系统。

6、组织结构的横向安排,需要考虑的问题是:需要多少个职能部门完成资源的专业安排。因此设计的原则是以主业务线对于职能的需求来决定,其中最关键的是尽可能地减少细分,突出关键职能就可以了。

7、没有完美的组织架构。任何试图设计完美组织的想法都是痴人说梦,不可能存在完美的组织架构,各自都有各自的优缺点和适用性。因此,随着企业的发展和核心价值的变化,组织不断的进行大的调整,小的调适,分分合合,总是难免的,这是组织的宿命,也是组织得以不断重生的根本之策。当然如果公司组织结构不断的在调整,说明组织的业务方向还不清晰和明朗;如果一直不调整,外部和内部会形成反作用力阻碍企业发展。

8、由于业务价值链条的不断变化,设计的组织结构始终是静态的,企业实际运行无时无刻都是动态变化不断调整运行的。就像你在不同的时间段拍照片一样,你不断在成长,照片只能定格在拍照的那个瞬间而已。企业的组织架构就如同管理者对当时的组织结构拍照片,留下当时的那个特定时间的静态架构可供参考。随着技术变化和革命性升级,消费者终端市场发生变化,企业组织结构随着就要小调整和自适应。

————————————————————————————————————-

更多好文尽在微信公众号《人力资源方法论》,ID:HR-Method 欢迎您的关注!

—End—

编辑于 2020-12-11 09:10

文章被以下专栏收录