Nature重磅:全面解读人类微生物组计划第二阶段,微生物在早产、炎症性肠病、Ⅱ型糖尿病中的作用

Nature重磅:全面解读人类微生物组计划第二阶段,微生物在早产、炎症性肠病、Ⅱ型糖尿病中的作用

4 年前
本文首发于知几未来研究院(微信公众号:zhijiDNA)
The Integrative Human Microbiome Project
Nature(2019)
doi: 10.1038/d41586-019-01674-w

2007年,美国国立卫生研究院(NIH)于启动了为期10年的人体微生物组计划(Human Microbiome Project, HMP),也是人类第一个真正意义上的微生物组计划。旨在确定在没有明显疾病的情况下,是否存在“健康”微生物群落的共同元素。

在第一个人类基因组发表以来的18年里,对微生物组的研究已经从基于培养的口腔和肠道调查发展到对人体所有生态位的微生物生物化学分子概况的研究 ;流行病学和模型系统已被用来确定微生物群的变化与从自闭症到癌症等各种疾病之间的关系,微生物和免疫机制已被确定,而这些机制会影响一些疾病治疗。

例如:

  • 每个个体在生命早期都会获得一套独特的微生物系统,但也可能会随环境和种群变化呈现差异;
  • 不同生态位的微生物多样性也迥然不同。比如说,肠道内多样性更大,但也可能与女性生殖道的生物失调状态和不良事件产生关联;
  • 微生物组可能会受到炎症性肠病和糖尿病等疾病的干扰,但是各种与微生物组相关的健康状态以及这些环节的基础仍然没有被探索;
  • 微生物组在妊娠或病毒感染等过程中的动态性如何,哪些微生物组的变化代表了健康变化的原因而不是影响;
  • 个体化微生物组的哪些元素可能对健康结果负责,又是如何与免疫系统和新陈代谢等生理过程相关联起来;
  • 进行同样的微生物群移植,有人成功有人失败,是什么样的生态因素决定了微生物群移植的成功。

HMP第一阶段最重要的发现就在于,揭示了人体微生物群的分类组成并不能可靠地预测宿主的表型

人类微生物组项目的第一和第二阶段

这一发现也最终推动了人类微生物组计划第二阶段(HMP2)的进行,科学家们对微生物组和宿主进行了更全面的分析,相关结果发表在了2019年5月29日的《Nature》和《Nature Medicine》上。

知几未来研究院也在第一时间进行了跟进,这些研究也将陆续以专题文章进行翻译和解读,分享给大家

在为期10年的人类微生物组项目(HMP2)的第二阶段中,探讨了微生物群在怀孕与早产 (Multi-Omic Microbiome Study: Pregnancy Initiative, MOMS-PI) 、炎症性肠病 (The Inflammatory Bowel Disease Multi-omics Data, IBDMDB) 、Ⅱ型糖尿病 (Type 2 diabetes mellitus, T2D) 中的作用 ,提供了迄今为止对宿主和微生物群最全面的分析,开始从机制上解决宿主和微生物组之间的关系,揭示了它们之间之间复杂的相互作用,及其随着时间的推移而变化的重要洞见,并为未来的工作提供实验方案,数据以及生物样本。


1)阴道菌群、怀孕和早产

The vaginal microbiome and preterm birth
Nature Medicine
doi:10.1038/s41591-019-0450-2, 2019.

早产(PTB)会给新生儿带来一系列毁灭性的后果,包括死亡和长期残疾。在美国,大约10%的新生儿是早产儿,在资源较少的国家这一比例更高。 环境因素,包括雌性生殖道的微生物组,是早产的重要因素 。值得注意的是,这些因素对有非洲血统的女性影响更大,她们也承担了PTB的最高负担。

近几十年来,婴儿死亡率有所下降,但PTB的发病率并没有下降,预测PTB个体风险的进展也停滞不前。在怀孕期间,母体免疫系统维持着促炎和抗炎效应的微妙平衡,PTB的诱因包括母胎耐受性的破坏、血管紊乱、压力、宫颈功能不全、胎膜早破和羊膜内感染。而 微生物进入子宫也被认为是PTB的重要诱因,其方式包括是破坏母体免疫平衡、导致自发性早产和/或通过释放微生物产物(例如胶原酶、蛋白酶或毒素)来会破坏胎膜的完整性,导致胎膜过早破裂

多体微生物组研究:妊娠主动性(MOMS-PI)研究组作为 HMP2的一部分,研究了孕妇的微生物组对 PTB 风险的影响。 该项目纵向跟踪了1527名怀孕妇女共206437份样本,收集了母亲阴道、颊部、直肠、皮肤和鼻腔拭子、血液、尿液和产品,以及婴儿脐带血、胎粪和第一大便、颊部、皮肤和直肠拭子, 确定了与足月妊娠相关的阴道菌群的时间变化

阴道微生物群与宿主妊娠和早产的关系

一般来说, 通常开始妊娠时阴道微生物群生态复杂性更高的妇女,在妊娠中期通常会发展成以乳酸菌为主的微生物群聚集,包括 L. crispatus、L. iners、L. gasseri L. jensenii

有趣的是,微生物菌群变化在有非洲血统的女性中最为明显。尽管从统计学来说,母亲-产后抑郁人群总体表现出了多样化,但 大多数在妊娠不到37周时发生自发性PTB的妇女都有非洲血统

在妊娠少于37周的自然早产妇女中,PTB风险较高。 有PTB经历的女性不太可能表现出之前提到的由乳酸菌主导的阴道微生物群,而是更多地表现出其他菌群的增加,包括 Sneathia amnii 、普雷沃菌属相关的( Prevotella -related)演化支、毛螺菌科( Lachnospiraceae )中的BVAB1、 Saccharibacteria 中的TM7-H1

宏基因组和metatranscriptomic测序也发现, 与早产相关的菌群与阴道促炎细胞因子(包括IL-1β、il - 6、MIP-1β和eotaxin-1)呈正相关

与早产相关的阴道菌群

此外,值得注意的是, 这些分类群也与维生素D的低水平有关,表明阴道微生物群可能介导了PTB风险和维生素D缺乏之间的联系

因此,未来如果能够开发特定人群的风险评估算法,综合阴道菌群基因图谱、遗传和产前(胎儿)基因筛查特征、生物标志物如细胞因子和代谢物以及经典风险标记的关键临床特征,包括产妇年龄、体重指数、怀孕史(包括 PTB 病史)、子宫颈长度、压力和其他环境暴露等,就可能实现妊娠早期 PTB 风险的预测。

2)肠道微生物组和炎症性肠病

Multi-omics of the gut microbial ecosystem in inflammatory bowel diseases
Nature
doi:10.1038/s41586-019-1237-9, 2019.

目前,全球受炎症性肠病(包括克罗恩病和溃疡性结肠炎)影响的人数超过百万, 过去50年里这些消化系统疾病发病率还在不断上升,包括西方化、城市化、饮食模式的转变、抗菌剂的接触等多种因素都可能影响宿主体内的微生态环境 。而微生物组一直被认为是炎症性肠病(IBD)中一个潜在的致病因子或风险因子。

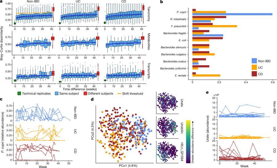
在HMP2研究中,炎症性肠病多组学数据库(IBDMDB)项目对来自5个临床中心的132个人进行了为期一年的追踪研究。

该项研究共分析了1,785份粪便样本(自我采集并每两周邮寄)、651份肠道活检样本(基线采用结肠镜检查)和529份季度血液样本,利用组学数据生成了包括16S rRNA 基因检查、完整宏基因组和宏转录组鸟枪法测序、代谢产物和蛋白数据,单细胞测定等微生物、宿主和混合数据,相关信息及原始和处理过的数据结果大家也可以从HMP2数据协调中获得

IBD宿主-微生物组动力学
IBDMDB研究中IBD微生物组的多重组学

这一独特的研究设计 通过 IBDMDB 确定了疾病过程中微生物组和宿主免疫反应的各种差异,定义了IBD的失调评分来表明微生物成分与整体炎症反应的特征变化,为治疗 IBD 的系统性失调指明了新的潜在方向

具体来说,这些变化包括:

  1. 患有炎症性肠病的参与者微生物组和免疫反应明显不如对照组的健康个体稳定。在许多案例中,炎症性肠病患者的微生物组在仅仅几周的过程中完全发生了变化,而这种变化在没有炎症性肠病的个体中是罕见的。
  2. 炎症性肠病患者的肠道微生物多样性改变,包括 Faecalibacterium, Subdoligranulum, Roseburia, Alistipes 和埃希氏菌属( Escherichia )在内的专性厌氧菌的明显减少,而以大肠杆菌为代表的兼性厌氧菌的富集。
  3. 短链脂肪酸等有益代谢产物的减少,包括 octanoyl carnitine 、一些脂质和短链脂肪酸等,尤其值得注意的是,IBD患者肠道中泛酸和烟酸(维生素B5和B3)非常低,烟酸几乎只存在于IBD患者的粪便中。
  4. 酰基肉碱和胆汁酸的大量转移、血清抗体水平的增加以及一些微生物种类转录的改变。在疾病活动期,IBD患者的多不饱和脂肪酸水平较高,包括肾上腺素和花生四烯酸盐(arachidonate)。
IBD患者的微生物群的时间变化更为频繁和极端

3)糖尿病前期的多组学分析

Longitudinal multi-omics of host- microbe dynamics in pre-diabetes
Nature
doi:10.1038/s41586-019-1236-x, 2019.

在美国,10%以上的的美国成年人受到Ⅱ型糖尿病(T2D)的影响,另外30%则表现出该疾病的早期迹象(即为 前驱糖尿病),其中又有70%在其一生中将发展成糖尿病 。T2D具有复杂的宿主-微生物相互作用的特征,但对于糖尿病前期的全身变化、它们对生物过程的影响,或向成熟T2D的关键过渡,我们知之甚少。 糖尿病前期和T2D通常与胰岛素抵抗有关 ,因此对糖尿病前期或胰岛素抵抗患者的研究为研究糖尿病早期提供了独特的机会。

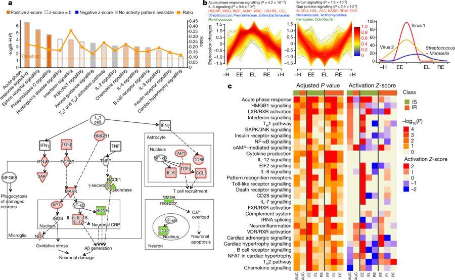
在 T2D 研究项目中,综合个人组学项目(IPOP)对106名健康和糖尿病前期患者进行了为期4年的跟踪随访,采集了血液、粪便和鼻拭子等样本进行多组学分析,并检测了不同人群对呼吸道病毒感染(RVI)或医疗干预(免疫接种)的反应。

结果显示, 健康个体和前驱糖尿病个体在菌群变化、免疫反应、新陈代谢等方面存在差异 ,显示出不同的个人内部和/或个人之间的可变性模式。

糖尿病前期个体对饮食干扰和传染病的宿主和微生物反应差异
研究设计、队列细节和数据摘要

值得注意的是, 在呼吸道病毒感染和免疫过程中个体会表现出数千种特定的分子和微生物变化,但免疫引发的潜在保护性反应与呼吸道病毒感染不同,且胰岛素抵抗和胰岛素敏感的个体的分子和微生物模式也有明显不同 ,表明两组宿主与微生物群相互作用的模式不同。

例如,与对胰岛素敏感的参与者相比,在呼吸道感染期间,胰岛素抵抗个体会表现出炎症反应的明显减少和延迟 , 胰岛素抵抗患者鼻腔微生物变化也较小 主要是毛螺菌科 ( Lachnospiraceae ) Rikenellaceae 的改变而非芽孢杆菌属 ( bacilli )。

呼吸道感染期间胰岛素抵抗和胰岛素敏感的个体的不同变化

这项研究的另一个重要结果是评估了如何利用宿主微生物组多组学和相关的新兴技术来更好地管理患者的健康,提示 针对不同个体,使用不同的检测方法能够有效地进行T2D早期检测

例如,一些人在空腹血糖测试中首次显示出糖尿病范围内的测量值,而另一些人则在血红蛋白A1c、口服葡萄糖耐量测试、甚至是连续血糖监测中显示出糖尿病范围内的测量值。

同样地,利用微生物大数据除了能表明T2D发展的异质性,还可以推广到包括代谢疾病、心血管疾病、血液学或肿瘤学疾病在内的其他疾病检测中,为人类提供更好地健康管理。

结语

这三项研究对宿主和微生物的分子数据都达到了空前深度和广度。 虽然三项HMP2研究是分别在不同的健康和疾病领域展开的,具有高度的局部性和主题特异性,但它们揭示的宿主-微生物组免疫和生态特征却有有很多相同,它提供了关于宿主与微生物相互作用如何随时间变化的重要见解,对于理解与微生物组相关的疾病的机制至关重要。

例如,个人在出生前的第一次微生物接触以及随后的免疫发育,也可能是之后微生物个性化的关键因素,甚至可能能够解释几年乃至几十年与疾病相关的动向。

至此,HMP1和HMP2阶段总共产生了42 tb的多组数据,大家可以通过以下网站进行访问:

DCC上的DHMP1 and HMP2资源

当然,HMP2也同样为我们留下了新的疑问和挑战,例如:

  1. 造成个体微生物群落中基线差异的原因是什么,它随时间如何变化;
  2. 许多免疫和生化反应似乎与一个或几个个体宿主所特有的特异菌株有关,但菌株对于其相关疾病表型是否足够或必要;
  3. 肠道信号参与了糖尿病等全身性疾病的一些机制,但是没有确定特定的小分子或免疫细胞亚群可以传递这些信号;
  4. HMP2研究都存在地理位置和基因限制,早期生活事件、传染病暴露或饮食的全球差异可能会如何改变微生物组及人类疾病。

如今, 与人类相关的微生物学现在明显地超越了传染病和胃肠道疾病,延伸到几十年前几乎无法想象的领域,包括新陈代谢、肿瘤、母婴健康和中枢神经系统功能 。未来微生物组与人类疾病的研究还会有哪些新的惊喜,或许下一个十年会有更精彩的回答。


【声明】

本译文的原文作者以及其他相关信息已经在相关位置明确说明。

原文以及本译文的全部知识产权仅归原作者以及原文出版机构所有。

知几未来研究院仅为自身学习、研究、交流为目的进行试翻译,仅供科研使用,不用于任何商业用途。若本译文侵犯任何主体的知识产权或其他权益,请速通过公众号留言联系我们,我们将尽快处理。

任何主体使用本译文,应仔细阅读并知晓上述事宜,我方对任何主体使用本译文的行为不承担任何责任。

发布于 2019-05-31 15:57