山东司法警官职业学院怎么样?

本人成绩一般,想问一下这个学校怎么样,就业怎么样。 毕业后可以有编制么
关注者
111
被浏览
586,897

52 个回答

18年入学山东司法警官职业学院,21年专升本上岸,23年考研上岸。本回答基于在校期间生活学习经历。专升本攻略可转以下链接。具体升学规划可以私聊。提供专科升本考研一条龙咨询服务,有偿,不贵,考虑好再私聊。 zhuanlan.zhihu.com/p/40

对了,我是男的,许多小伙伴给我发私信上来就一个学姐好弄得我怪尴尬的,而且有时候真不是我不想搭理私信,只是因为现在系统设置需要关注后我才能发消息,所以说可以考虑关注我一下,大不了以后取关呢。

自己做课代表给大家写点东西。

想当警察去山警,山司入警率四舍五入等于没有。

警务化管理,和普通大专不一样。

再好的大专也不如本科,能复读就复读,不然后悔可别回来骂我。

如果你还在纠结高考失利是否需要复读,请不要纠结,关掉知乎上交手机,准备高四的生活。现在的纠结只是因为不愿意再去遭高三的罪,但你来到大专的时候,你已经输给了很多本科的同学了,就算能专升本,专升本的生活也很痛苦。

所以如果你还在纠结三本还是大专,你要知道,最垃圾的三本也是全日制本科,大专再好,也就是个大专。

以上仅是个人建议,请根据自身情况慎重选择。如果你没有复读的勇气和其他的选择,请慢慢读完这篇文章

以下原回答


作为曾经的在校生,我觉得可以回答一波

请考虑报考山司的同学仔细阅读下文。至于您到底问我该不该报考,我想说的是您爱来不来,反正学校招生不给我钱。我不是那种无脑吹或者无脑黑,我会用我来到山司一年的时间所经历的写出来,我在这篇回答中所有的立场仅仅代表我个人,我不是学校招生办的老师或者学管,过于专业的问题无法回答,我主要是侧重于生活方面。学校没有想象或者宣传的那么完美,但是也不是一无是处。


首先学校是正儿八经的公立学校,不是啥野鸡学校。警服配饰该有的都有。学校目前面积不大,但是在不断扩建,图书馆已经投入使用。


学校实行警务化管理,日常会对警容风纪进行检查,所以说染发烫头美甲首饰戒指啥的开学前最好还是收拾收拾吧,没有硬性规定必须剪短发,但是女生穿警服需要盘头,除了周末和公休以外都要打扫卫生,整理内务。学校外出需要申请假条。在宿舍内抽烟喝酒打架使用违禁物品请自重,宿舍有学生会专门检查(有时候还半夜搞突击),被抓到也算倒霉。没课的情况下在教室自习,没课就躺宿舍不存在的。

除了公休和假期时间基本都穿警服,警服一共有六套,至于什么时候穿那款警服还是看各系的通知。所以说自己的便服不用带太多,周末有个一两套就够了。

周一早上升旗,周二到周五早上早操或者早自习,周一到周四以及周天晚上都有晚自习。自习都会查人,基本甭想逃课躺宿舍睡大觉。每天大约六点十几左右起床,如果女生需要化妆的话可能要稍微早一点。七点二十左右下早自习,晚上八点半下晚自习。晚上九点半必须回到宿舍查人数,晚上九点五十熄灯,但是宿舍不断电。(附一张作息时间吧)


周二下午以及周六周日都是公休时间,没有课可以在宿舍或者校园内自由活动,任何出校门的情况都需要假条,假条归中队长批发,返校要找中队长销假。


宿舍现在是七人一间,独立的卫生间,19年刚安装了空调。洗澡的话学校有浴室,女生宿舍每层也有公共浴室。有快递站,有两个超市,基本能满足生活需求。食堂的话,每个人的口味不一样,不予置评,学校可以点外卖,但是需要自己去门口拿。(宿舍如图 图源水印)


老师都很专业,至于自己的学业还是靠自己,毕业之后还是要靠自己努力, 学校不包分配,都二十一世纪了不会有人还在做梦考上大学能分配工作吧?更何况山司也没那个能力。 便携入警也需要考试。很多学长学姐毕业之后也是靠自己的努力考上了公务员律师正式警察。但是没啥学习能力和自制力以为报了学校就一帆风顺的就业可以慢走不送了。


至于平常训练生活累不累,军训期间都会累,国庆假期过后各大组织纳新,不同组织有不同的训练项目,训练强度取决于组织的要求。 所有人都会有队列训练!体能训练取决于组织训练的要求。


没有午休!没有午休!没有午休!


山司和其他学校不太一样,想体验大学生活请报其他学校。山司有好的地方肯定也有不足的地方,但是请各位在挑学校毛病的同时看一下自己的高考分数,权衡一下自己对专业的兴趣爱好以及自己的抗压能力再来考虑山司,这里不需要娇生惯养的公子爷和公主病。 最重要的是清楚你的分数是你选择学校还是学校选择你。

山司能不能招到学生和我一分钱关系没有,我写这个就是以我个人角度来说一下这个学校到底怎么样。比起听一些机构或者某些有利益关系的人吹牛批,我觉得我说的还是挺现实的。

客观来讲, 如果你真的有警察梦,建议你努力复读一年去报考隔壁山警,山司比起山警的入警率根本没法比。 这身警服只是两三年的体验卡,求求一些大哥大姐能不能别动不动穿警服拍抖音了,敬礼都敬不明白你还好意思说自己身着藏蓝吗?那种一天到晚挂个警校生的头衔拍视频的大哥你不会觉得脸红吗?

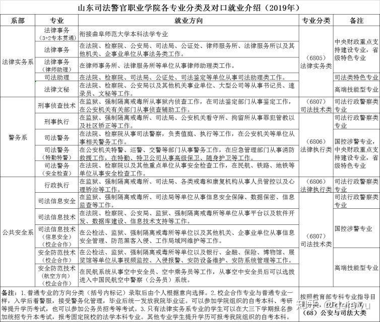
附一张历年录取线和专业, 我也不知道今年的分数线 ,但是我相信随着一些政策实行分数线也会多多少少高一些。 除便携入警专业以外对视力没有要求。


如果录取了,给新生一点小建议。

1.开学军训教官会让在街上就喊学长学姐好,这是从不知道啥时候就传下来的陋习,我当初也像个呆瓜一样见人就得打招呼,明明不认识还得亲切的叫个学长学姐好。等自己大二的时候,见到新生又得躲着走,生怕人家喊个学长学姐好自己没听见不太礼貌。

2.也不用对学长学姐有太大的崇拜,他们就是比你早一年来到了山司,不用觉得他们多厉害,都是当孙子当过来的,也就是上一年级走了之后他们成了对于新生来说的上一年级。都是差不多分数进来的,没有谁比谁强,没有那种手眼通天干啥都能罩着你的大佬,估计也就是某个老师或者学管的狗腿子而已。

3.在山司的时间其实只有不到两年的在校时间,大一如果不参加什么学生会啊院组织啥的玩儿的还是挺开心的,大二就忙起来了,忙实习忙备考乱七八糟的。大一还是享受享受生活吧。

4.真想笨鸟先飞就学学英语,英语无论是考研还是专升本都很重要,就算考公考编的,四六级多少也得考考试试吧。

5.活的潇洒点,要么直接摆烂撒欢的玩儿,要么直接一股脑两耳不闻窗外事的学习,如果说打着学习的名号在图书馆或者教室玩一天手机坐的还腰酸背痛的图个啥呢。我就是在校期间玩的贼爽,该训练就训练,该上课就上课,不执勤的时候就睡懒觉打游戏,除了学习啥都干。离校之后就开始学习,玩有多开心,学就多遭罪。不过我倒是一点也不后悔,因为在校期间我没有假装努力学习,我痛痛快快的玩儿够了。比起某些一天到晚啃桌角其实都是在摸鱼的人,我觉得我还挺开心的。

6.对了,新生群没啥鸟用,都是一群大一升大二的,大二留学管的没事儿勾搭新生的,让你办个电话卡啊买点儿他们卖的资料啊,让他们吹吹牛逼啊,还有一些快招不起人的学生会部门来拉新啊。没啥用,不用加。自己眼见为实就好了。

7.学生会这东西吧,每个学校都会有,官僚主义更会有,三分人样尚未学会七分官样栩栩如生的人更是海了去了。我不是很建议新生同学去参加什么狗屁学生会,就是一群大二的欺负大一的,我听说还有为了进学生会和学生会的老生搞对象的,咱就说你图个啥?学生会除了主席到时候能在简历上稍微吹吹牛逼,其他的有啥用,不就是学校呼之即来挥之即去的工具人?活儿干好了那是领导指挥有方,有啥问题责任都是你的,在学校一共就这么久,何必非要去这种鬼地方去作践自己?所谓的训练不就是大二的欺负大一的?自己都没整明白队列训练还让别人大太阳天的站军姿一站一上午?

8.记住你是去干啥的,你要是说就图个开开心心过两年大学生活你就啥组织都别参加。你身上的警服只是一年多点儿的体验卡,离校以后只能放在橱子里吃灰,正常情况山司的大多数学生和这身衣服基本没啥缘分了,别拿着这身衣服出去招摇撞骗说什么自己是什么人民警察,无论是就业前景亦或者是身体素质,和人家隔壁山警你都没法比。

9.我在校的时候也有那种山司就是山警的后宫这种说法,不置可否,曾经身边也有这种为了倒贴山警学生把高中对象踹了的情况。但咱不一棍子打死,世界上还是好人多,但是希望山司的同学在选择男女朋友的时候最好多做了解。好看的皮囊很重要,有趣的灵魂也是宝贵的财富。

10.学校有很多中队长,也就是普通学校的辅导员,最好和中队长有健康的关系,无论是在学校还是未来面对的毕业中队长都是很重要的一环。但是我不是说你要动不动就给中队长送礼或者当个舔狗。中队长也是老师,要有基本的尊重,可中队长也不是万能的,有些爱画大饼的中队长可以选择性无视,更有极少数没有师德的害群之马混入其中。对中队长需要尊重,但也要保持该有的距离。

11.室友关系方面,我相信会有一些同学是第一次住校,室友关系是个很微妙的事。其实室友关系可以相处的很好,但是最好不要先入为主把室友当做无话不说的朋友,毕竟上了大学后每个同学之间都会有利益竞争关系,最好能团结,毕竟是朝夕相处的室友。不过真融入不进去就拉到,都是爹生妈养的宝贝疙瘩,没必要为了惯着个别人的臭毛病委屈了自己。真处不下去就把宿舍当个酒店,睡觉吃饭就行。没必要因为宿舍关系搞什么精神内耗。大多数情况下室友能成为亲人,有的室友他可能也就是个室友。


加点东西。哪怕上面的东西你没看,这最后一点儿请仔细看完。

山司是大专学校,当你选择点进来看这篇帖子就证明你的高考并没有那么理想。我身边有很多人入学的时候踌躇满志,立志要考研升本啥的,但是时间不长就堕落了。学校里有那种天天混日子的神仙,也有哪勤奋学习的学生,还是前面那句话,一切都要靠自己,很多学长学姐都靠自己的努力取得了不错的工作岗位。自己不努力,谁都救不了你。

有光的地方肯定有影子,有成功的就有失败的。有靠自己努力上岸成功的,也有自己不努力怨天尤人骂学校的。在骂学校的同时我觉得更应该骂当初混吃等死的自己。我没说学校多么牛逼多么完美,和隔壁山警隔着不仅仅是一个栏杆的距离。我不想为学校吹彩虹屁,我也懒得做个杠精去抬杠。山司有它的优点就有它的缺点。所有结果都是过程的孩子。

最后欢迎各位报考山东司法警官职业学院。

针对司法警务专业,而且司法警务专业竟然是学校的特色专业,那我就搞不懂特色在哪?有什么可以骄傲的。

有一个很迷的问题是,学校算是个正儿八经的警校了,专业也是一个正儿八经的专业,可是这些专业在山东有个毛用???今年还好,那些所谓的刑事侦查等等还有个便捷入警,那以前呢,那些专业对山东省内的真正的考试进编制一点卵用都没有,我真的不知道这些专业是有什么用,是为了更好的应聘辅警吗?我身边确实有考进警察编制的,但是从我个人观点看来,跟学校毛关系没有,而且考的都是三不限,也有往黑龙江等偏远地区凭借司法警务专业考上警察编制的,在这里感谢学校的司法警务专业,谢谢司法警务专业得到偏远地区的认可。再就是除了黑龙江云南四川等偏远地区承认司法警务可以报考警察岗位,请问还有哪些省。毕业即失业也是有一定道理的。你可以干辅警,但是低三下四,起码在我这里来看是低三下四的。还有不要觉得穿两年警服跟个正儿八经的一样,咱跟山警也比不了(特指分数,咱分数比不了人家,不代表别的比不了,也不能小瞧了自己),人家什么分数,自己什么分数,也不要说什么有警察梦,大部分都是虚荣心在作怪,当初我选这个学校不得不承认也是有虚荣心的存在。归根到底还是因为自己,但是我也特别想骂学校,我就不知道了,那些所谓的司法警务专业有什么用,就是为了往省外考吗?就一点优惠政策也没有,而且能在山东考的还是三不限岗位,那这个学校有什么用呢,误人子弟,学校真他妈棒!但是在这里我也说一下,如果自己真的有毅力,考个外省的警察编制也很好考。而且如果你真的好好学习考个再深造考个本科也大有作为,自考本考研也很厉害,还是要靠自己,学校的专业,山东省一点优惠政策也不给,全靠自己努力。还不如学个技术,到最后如果不学技术,不创业,家里没矿,要不考研,要不升本,剩下的就好好学习公务员,往省外考吧。加油弟弟妹妹们。想表达的事情太多,有点语无伦次。喷我的杠我的,你们看好再杠。谢谢。也有美好的事情,但是那些美好的事情是认识了好多有趣的人,但是也不可否认,在哪个学校都会遇到有趣的人。

还有现在的在校生,你们对外人讲的时候不要把学校说的那么神圣化,什么纪律严谨,放她妈的屁,学生会不想查你,被子叠的那个死样子,有脸说我们学校警务化管理,跟个豆腐脑一样,也不要什么男女交往亲密会被查,晚上牵手接吻的大有人在,也没见查到过几个,确实查过,但就那么几个,杀鸡儆猴,也没敬好。什么不能化妆,不能美甲,纪检部的那些所谓的学生会成员们,那些可爱的女生们,男生们,烫头染头的又不是没有,美甲的也不是没有,不要再说学校禁止染头烫头了,虽然是这些染头烫头的是少数,但是也很恶心。不知道学校现在严查了没有。

我就是比较极端化,但是谁敢说这些不是真实存在的?这个回答虽然极端,但也很中肯,你们可以喷我,喷完我好好想想,如果真有不对的我也不会跟你杠的。




2020.8.10.

时隔好几个月我又来了,今天山东省考笔试出成绩,126,排名105,凉透了~,心里也是有些期待,只不过更多的是不甘。艹!

2050.8.26

想报的就报,报了就好好学,真正努力就一般讲没问题的,就怕是自己骗自己。。。。。