报考消防证需要什么条件?

本人 17年毕业,大专,从事冶金行业两年在读函授本科 ,可以报考消防证吗?
关注者
30
被浏览
174,989

8 个回答

题主说的消防证是指注册消防工程师证书吗?

下面我按照注册消防工程师证书报考要求回答一下!

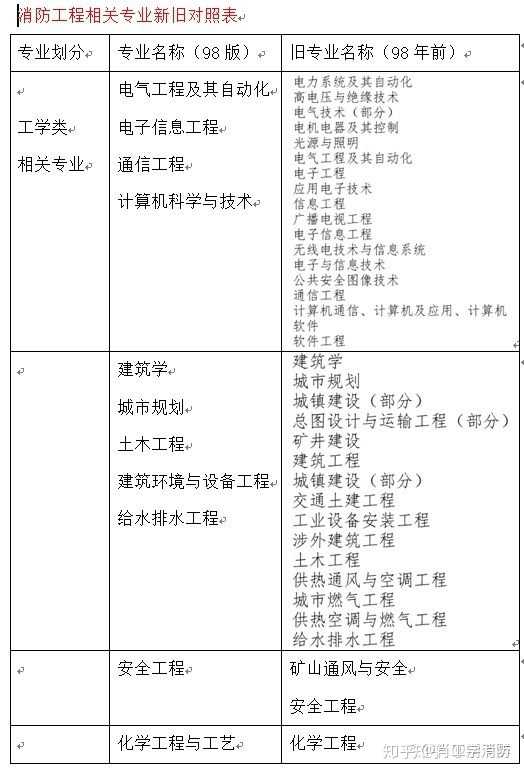
按照注册消防工程师证书报考条件你是年限不够,冶金按照其他专业对待,大专需要毕业8年,因此你不能参加19年注册消防工程师考试!

消防工程师报考不限制年龄,不限制专业!只要你毕业年限够了就可以!学历大专起步,消防专业满6年,相关专业7年,其他专业8年,本科消防专业满4年,相关专业5年,其他专业6年!研究生消防专业满2年,相关专业3年,其他专业4年!

还有不清楚的可以☎️电话咨询当地人事考试中心,他们最权威,是负责审核报名的人!

具体文件可以看看这篇文章: zhuanlan.zhihu.com/p/50



一级消防工程师的报考条件如下:

一级消防工程师报考条件

审核的话年龄基本不会审,因为你要达到后面的条件,年龄肯定没有问题,工作年限,这个年限可以是一个公司的工作年限,也可以是多个公司累计的工作年限,但要公司开具工作证明。
综上所述:建议达到条件后在报考,避免后审不过,毕竟应急部也出过严厉打击违规培训、代报名、虚假承诺等行为,对身份、学历、专业等都会严查。
通知如下:
2019年9月16日,应急管理部消防救援局针对2019年度一级注册消防工程师资格考试考务工作专门下发通知,要求各地消防救援部门主动配合当地人事考试机构强化监管,认真做好考试准备工作,并通报了近年来违规培训、报名参加资格考试的典型判决案例。
通知指出,各地要充分认识2019年度一级注册消防工程师资格考试实施报名证明事项告知承诺制试点改革的重大意义,积极主动配合当地人事考试机构落实改革举措,加强事中事后监管,重点配合做好四方面工作:一是通过全国一体化在线政务服务平台、国家数据共享交换平台、政府部门内部核查和部门间行政协助等方式,对报考人员填报的身份、学历学位、所学专业等信息进行核验。二是对于在线无法核验以及核验不通过的报考人员,可以要求报考人员提交必要的证明材料,进行人工核查。三是建立和畅通监督举报渠道,全程接受社会监督。对成绩合格、拟取得资格证书人员,采取一定方式进行复核,并由考试行业主管部门和人事考试机构在门户网站上进行公示。凡有举报的,必须及时认真核实。四是对发现确认的虚假承诺行为,由有关部门及时依规处理,纳入全国信用信息共享平台联合惩戒;对涉嫌犯罪的,移送公安机关或司法部门依法处理。
通知指出,近年来一些社会培训机构出于营利目的,以“官方指定培训”、“内部绝密资料”、“押题保过”、“代报名”、“挂证挂靠赚钱”等虚假欺骗信息甚至伪造公文等违法手段,招揽不具备报名条件的学员参加培训、报名考试,扰乱了注册消防工程师考试秩序。各地消防救援机构要与当地人社部门密切配合,根据《最高人民法院、最高人民检察院关于办理组织考试作弊等刑事案件适用法律若干问题的解释》(法释〔2019〕13号),借鉴消防救援局整理的《涉及一级注册消防工程师违规培训、报名参加资格考试的典型判决案例》(附后),利用多种媒体尤其是网络手段,大力宣传违规报名、虚假承诺、考试作弊的法律责任,强化警示教育,使公众充分了解报名证明事项告知承诺制的内容、要求和程序以及虚假承诺的不利后果,诚信报名、诚实参考。