文旅产业新未来 —— “沉浸式”体验产业


导读:


十四五”期间,“实施文化产业数字化战略,加快发展新型文化企业、文化业态、文化消费模式”,被写入了满足人民文化需求、推进社会主义文化强国建设的战略部署。而以沉浸式演艺、沉浸式展览、沉浸式娱乐、沉浸式影视等为代表的沉浸式体验正成为拓展文旅产业发展领域的重要一步,将是引领产业未来发展的热点方向。


中国文旅发展进入4.0时代

我国文旅产业发展经过40多年的发展经历了3个发展阶段,即起步阶段(1.0)、高速成长阶段(2.0)、成熟阶段(3.0),而如今中国旅游即将迈入第四个阶段——跨界融合阶段(4.0阶段)。总体来看:1.0阶段主要为一般景点;2.0阶段主题更加鲜明;3.0阶段具有持续经营的高颜值特征;4.0已经形成平台化、IP化特点。伴随着中国文旅产业向纵深化方向发展,新时代、新需求、新业态、新特点层出不穷,文旅4.0体验经济时代正在到来,沉浸式体验成为文旅演艺、实景娱乐等行业的发展热点。

图1-1 我国文旅产业1.0-4.0发展阶段及特征

图1-2 我国文旅产业跨界融合发展形态

“沉浸式体验”内涵及发展驱动因素

沉浸式体验是指通过环境渲染、场景塑造、内容IP等,使受众在与现实世界存在有限边界的物理空间进行互动性体验的娱乐项目,最终达到实现“心流”的状态。沉浸式娱乐从20世纪50年代开始萌芽,发展历程基本围绕技术发展和场景延伸两条主线不断推进,在技术方面,XR技术普及和创新为沉浸式娱乐发展奠定了基础;在场景和产品端,1955年迪士尼全球第一个主题公园落地标志着线下沉浸式实景娱乐的出现。 整体来看,沉浸式体验产品日趋多元化,产业边界不断拓展,具有互动感、私密感、体验感、叙事感、参与性等众多发展特点。

图2-1 沉浸式体验发展特征

近年来,我国沉浸式体验市场快速崛起,主要受益于来自技术、政策、消费升级、产业升级发展等方面的因素驱动。

驱动因素一: 虚拟现实、人工智能、多媒体等新技术的发展。一方面AR/VR、人工智能等技术的不断发展,使沉浸式娱乐产品营造的交互感、场景感、代入感更强,克服了传统娱乐产品中的环境限制;另一方面,在“新基建”“““”中国制造2025”等发展战略推动下,中国底层科技和应用科技将实现迅猛发展,未来或将有更多硬核科技融入沉浸式娱乐产品中。

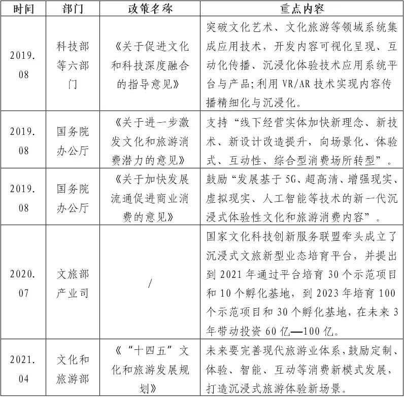
驱动因素二: 国家利好政策的不断出台。为推动沉浸式娱乐的快速发展,国家出台了一系列利好政策。

表2-1 2019-2021年我国沉浸式体验产业支持政策



驱动因素三:消费者愈发追求品质性、体验性消费内容。 目前国内文旅消费呈现年轻化、国际化趋势,审美水平和对产品要求不断提升。沉浸式娱乐作为一种创新型娱乐方式,在体验感、互动性与场景感等方面优势突出,迎合了消费升级需求。

驱动因素四:商业空间、文旅目的地等升级发展创造的契机。 国内线下商业空间发展至今面临着重新升级和改造的问题,对IP、内容引入有着强烈诉求,而沉浸式娱乐产品较高的内容和流量属性,对商业地产引流有着至关重要的作用。同时对于文旅景区,在“去门票”趋势下,消费内容和体验性产品至关重要,引入沉浸式娱乐产品成为有效路径。

“沉浸式体验”赋能文旅产业的形式及案例

沉浸式体验边界正在不断延伸,通过不断融入文旅产业消费场景来达到创造沉浸式消费场景、提升游客黏性的目的, 其产业价值体现在三个方面:一是丰富旅游消费场景体验业态,颠覆了传统走马观花式的旅游;二是沉浸式娱乐体验产品自带IP,为文旅体验产品实现引流;三是沉浸式体验产品和项目营收比传统业态产品高,能够促进文旅产品业态提质增效。 目前,沉浸式体验赋能文旅产业发展主要有沉浸式旅游演艺、沉浸式目的地场景、沉浸式餐饮住宿三种形式。

沉浸式旅游演艺: 沉浸式演艺借助VR、AR、MR等先进技术,通过场景感营造、故事线构建、互动活动设计等,极大的拉近观众与演员的距离,将观众带入到故事情节中。与传统旅游演艺方式相比,沉浸式旅游演艺在细节安排、仪式感设计、故事线条设计、场景感营造等方面优势突出,能真正使游客浸入到剧情中去, 在产品落地方面偏向自带IP且具备较大流量的目的地景区、文旅商综合体等。



案例链接:武汉《夜上黄鹤楼》光影演艺

《夜上黄鹤楼》以黄鹤楼公园为载体,围绕特有的历史文化,采用声、光、电、舞、美、化结合的手法,通过高科技光影技术,打造“夜武汉”新的地标。不同于传统夜游或演艺的模式, 《夜上黄鹤楼》采用“光影+演艺”的方式,打造出辛氏沽酒、崔李题诗、岳飞点兵、仙子起舞以及黄鹤楼变迁等沉浸式故事场景。 游客既可深入体验黄鹤楼文化,在多个场景中拍照“打卡”,也可登楼赏月或纵览长江灯光秀,从全新的视角体验“大江、大湖、大武汉”的雄奇隽美。

沉浸式目的地场景: 沉浸式目的地场景主要指景区、主题公园等通过场景塑造、科技融入、主题串联、特色活动等为游客塑造沉浸式空间。目前在主题公园领域,沉浸式概念相对深入和普及,其中,国外代表性项目包括《阿凡达》主题乐园、法国狂人国主题乐园等,国内主题公园也开始打造沉浸式场景,如开封万岁山·大宋武侠城、杭州宋城主题公园等。



案例链接:法国狂人国主题乐园

法国狂人国主题乐园前身创立于1977年,以一场演艺秀起家,并不断发展今,成为拥有17个表演项目、4个古代村庄、22家主题餐厅和5家主题酒店的大型沉浸式主题乐园。法国狂人国主题乐园主要通过丰富且优质的演艺项目和凸显主题文化元素的场景营造文化沉浸感。在演艺活动方面, 将法国的历史人文和民间故事等元素融入到演艺项目中,同时将多元化舞台技术、新科技元素植入。 整体演艺项目互动感强、参与感强;在场景感营造方面,主题乐园贯彻“游客将忘记二十一世纪”这一核心设计理念,在原有历史建筑的基础上打造出多个具有不同时代氛围的村落,建筑、餐厅与酒店凸显文化情调。



沉浸式餐饮和住宿: 沉浸式情景餐厅方面,主要借助3D投影、VR/AR等技术,通过环形拼接和地板投影等方式,在餐厅四围进行投影,营造沉浸式的用餐环境。目前沉浸式情景餐厅在国内市场有一定认知度,但项目投入成本较高,客单价较高,受众人群较为狭窄。从未来趋势看,随着投资成本将进一步下降,其与文旅目的地的联动将进一步增强。沉浸式酒店一般以IP和文化为核心,通过场景塑造、文化氛围植入、特色活动等让游客进入到虚拟世界或酒店所表达的主题环境。



案例链接:日本SAGAYA牛肉餐厅

该餐厅是Teamlab的新艺术装置,沉浸式空间内仅容纳八位客人,提供最适宜的体验氛围。餐厅在传达日本口味的同时,也可享受幻真幻假的艺术环境,像是踏上了一场美食的奇妙之旅。投影投射在空间的每一面墙壁和餐桌上,投影的物体大小和形状会受到餐盘的影响。当将碗碟放在桌子上时,碗碟所包含的风景画面就会散发到桌面和四周。不仅如此,投影图像还会受到就餐者行为的影响,当用餐者移动盘子位置时,“水流”也会相应的改变方向。Teamlab创造了一个不断变化的环境,反映日本不断变化的季节。



结语

随着技术的发展,场景驱动和创新成为产业的发展驱动力,加之我国新基建的发展,创新生态重新改变,沉浸式体验产业已经成为未来文旅产业发展的产业制高点和核心竞争力。未来推动沉浸式体验经济助力文旅产业发展,可从以下路径方面进行突破:

一是推进技术和艺术高度融合。 引导和支持“VR+”发展,推动虚拟现实技术产品在文旅行业领域的应用,扩展在城市空间、城市综合体、文化场馆、景区街区等文旅场景的应用,与互联网旅游、智慧旅游等新模式联动发展。建设虚拟电影院、虚拟音乐厅、虚拟现实主题乐园、虚拟现实行业体验馆等,创新文化传播方式,不断创造新的消费场景。



二是培育“沉浸式”文旅服务平台。 通过跨界融合和协同创新,提供从IP开发、创意与空间设计、软硬件系统集成、投融资与运营管理的沉浸式产业全链条服务,面向历史文化街区复兴、城市公共空间活化、景区升级与产业提升、城市消费和夜间经济激活等,构建线上线下协同的文旅消费产业新生态,推动文化科技领域成果转化、集成创新和新项目孵育。

三是打造“沉浸式”精品IP。 一方面,立足特色历史文化资源,打造彰显传统文化的精品IP,聚焦全景沉浸式表达,通过数字创意、展览展示、演艺生产等多领域合作发力,让游客在“沉浸式”体验中多角度全方位地了解当地特色文化,在游览过程中实现自身与当地文化的交流互动;另一方面,关注当下社会文化动向,对年轻人热衷的“亚文化”进行精耕细作,打造符合现代流行文化的精品IP,如汉服文化、动漫文化、COSPLAY、游戏文化等,抓住游客兴趣点,定期对其进行创新升级




发布于 2021-12-02 10:20