【期末备考攻略】《理论力学》复习大全:知识点梳理+公式宝典+试题解析及答案

专栏 / 【期末备考攻略】《理论力学》复习大全:知识点梳理+公式宝典+试题解析及答案

【期末备考攻略】《理论力学》复习大全:知识点梳理+公式宝典+试题解析及答案

2024年04月09日 05:55 --浏览 · --点赞 · 芒果软件库
粉丝: 466 文章: 95

不要走,进来瞅一眼!

该资料包内容涵盖知识点总结、公式汇总以及历年试题及答案详解,旨在提供一站式复习解决方案。

知识点总结——构建力学知识体系

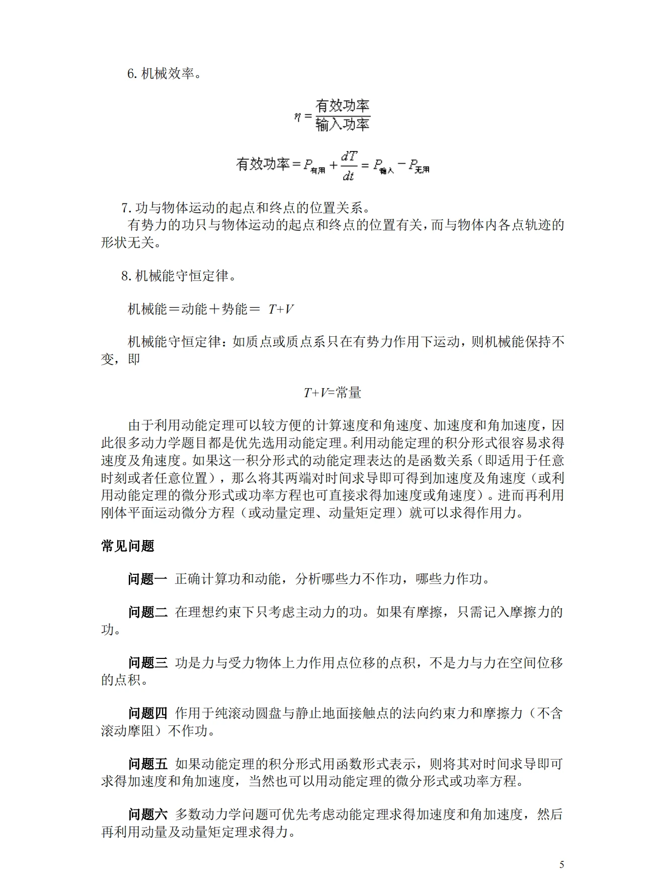
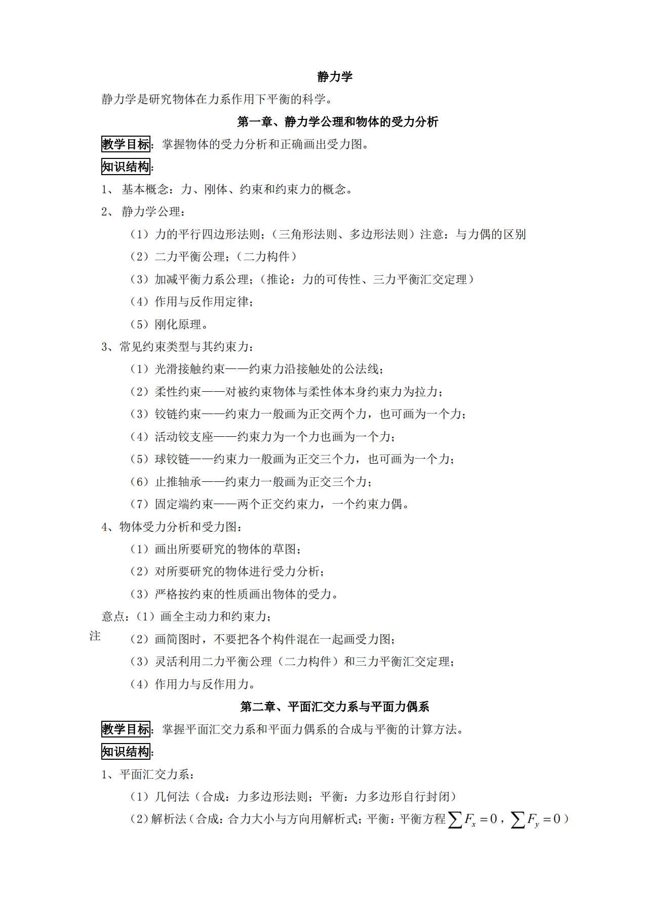
本资料首先对《理论力学》的主体内容进行了深度提炼与系统梳理,包括静力学、运动学、动力学等核心章节。静力学部分涵盖了力系的简化与平衡、摩擦与约束、桁架与刚架的受力分析等;运动学部分包括点的运动、刚体的简单运动与一般运动;动力学部分则涉及质点与质点系的动力学方程、动能定理、动量定理、动量矩定理、虚位移原理等。通过简明扼要的语言和清晰的知识脉络,帮助快速回顾并掌握课程要点,形成逻辑严密的理论力学知识体系。

公式汇总——提升理论应用能力

其次,针对《理论力学》中涉及的大量公式与定理,特别整理了公式宝典,涵盖了力的分解与合成、力矩与力偶、速度与加速度的计算、动力学基本方程、动能与势能的计算、动量与冲量的计算、动量矩与角动量的计算等关键公式。这些公式是理论力学理论应用的基础工具,通过熟练掌握,能够显著提升理论应用能力,确保在面对复杂力学问题时游刃有余。

试题及答案详解——实战演练与深度理解

此外,资料包还收录了模拟试题,并对其进行了详细的解答与解析。通过实战演练,不仅可以检验自身的知识掌握程度,还能在解析过程中深入理解理论力学理论在实际问题中的应用,同时吸取解题经验和技巧。

资料展示


篇幅有限,只能展示这么多了!